HOME   LIST
‹–   –›

Flux Rope in 2023

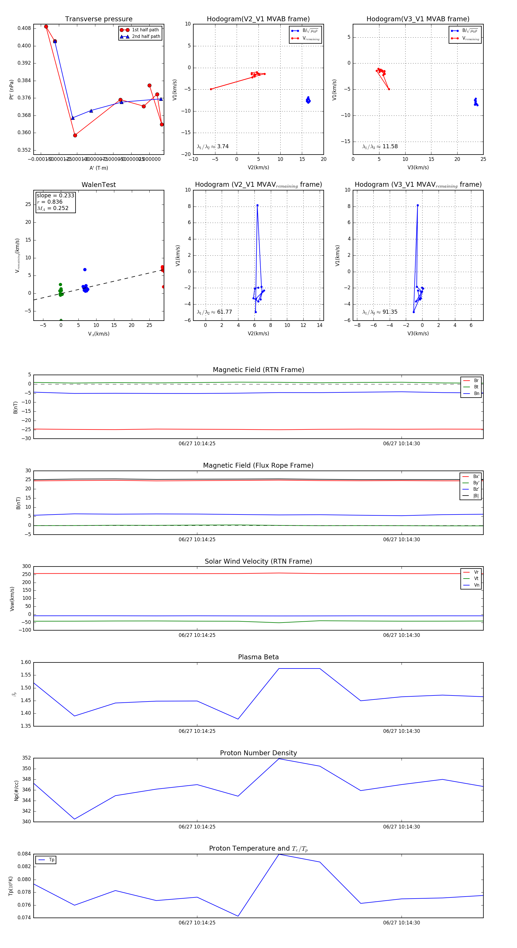
Flux Rope Event 2023-06-27 10:14:21 ~ 2023-06-27 10:14:32 (12 seconds)


plot