HOME   LIST
‹–   –›

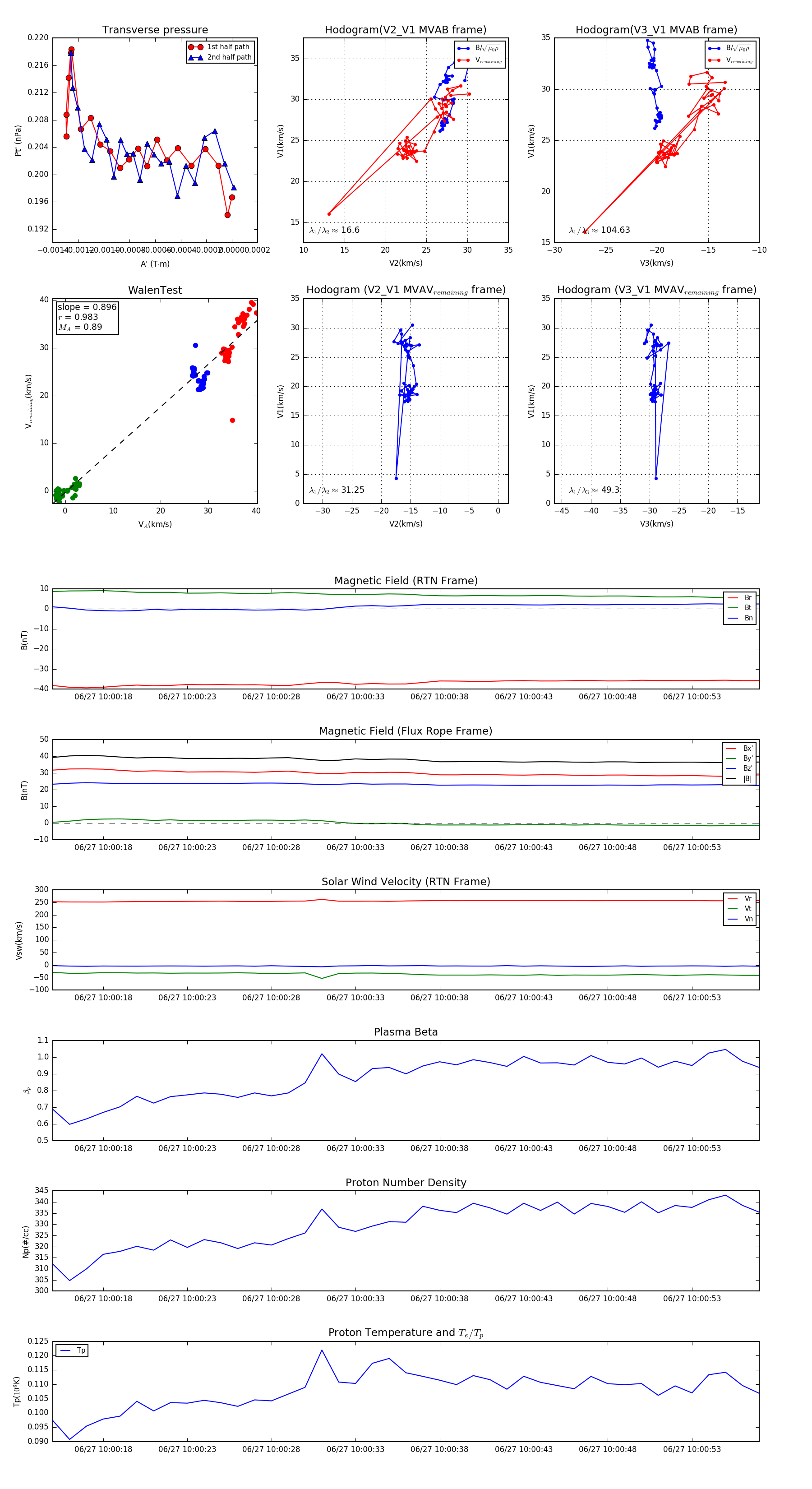
Flux Rope in 2023

Flux Rope Event 2023-06-27 10:00:15 ~ 2023-06-27 10:00:57 (43 seconds)


plot