HOME   LIST
‹–   –›

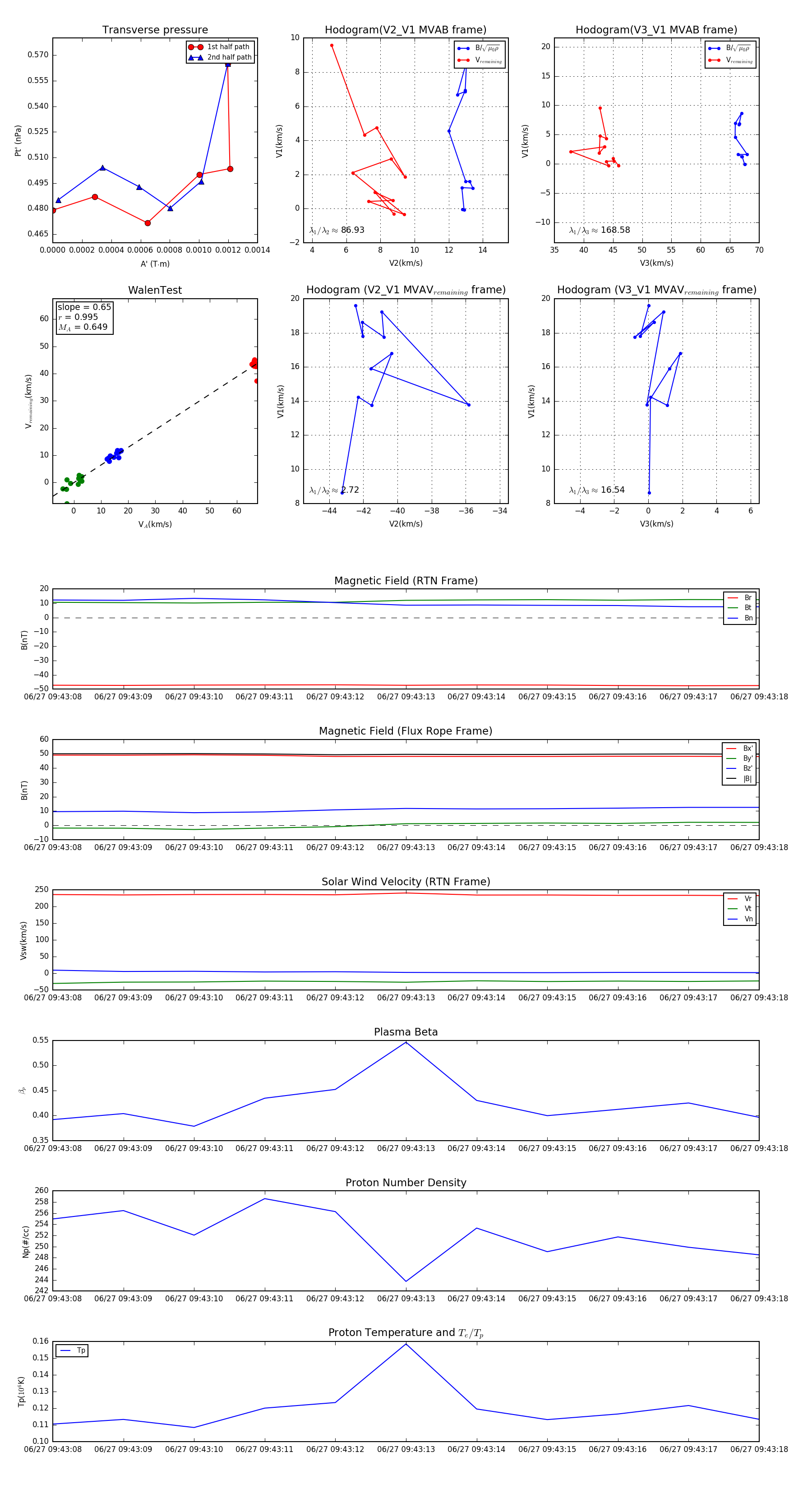
Flux Rope in 2023

Flux Rope Event 2023-06-27 09:43:08 ~ 2023-06-27 09:43:18 (11 seconds)


plot