HOME   LIST
‹–   –›

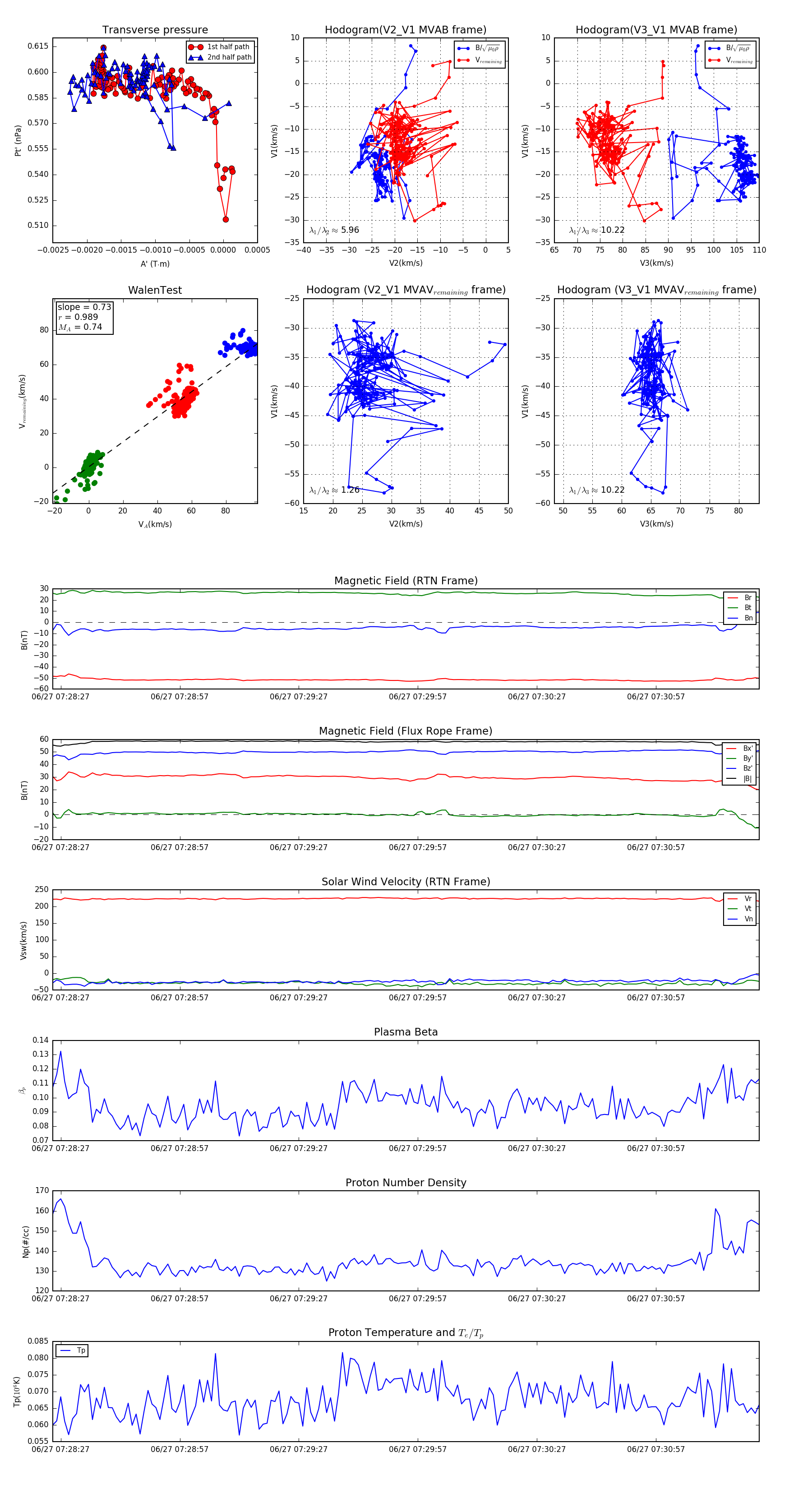
Flux Rope in 2023

Flux Rope Event 2023-06-27 07:28:25 ~ 2023-06-27 07:31:23 (179 seconds)


plot