HOME   LIST
‹–   –›

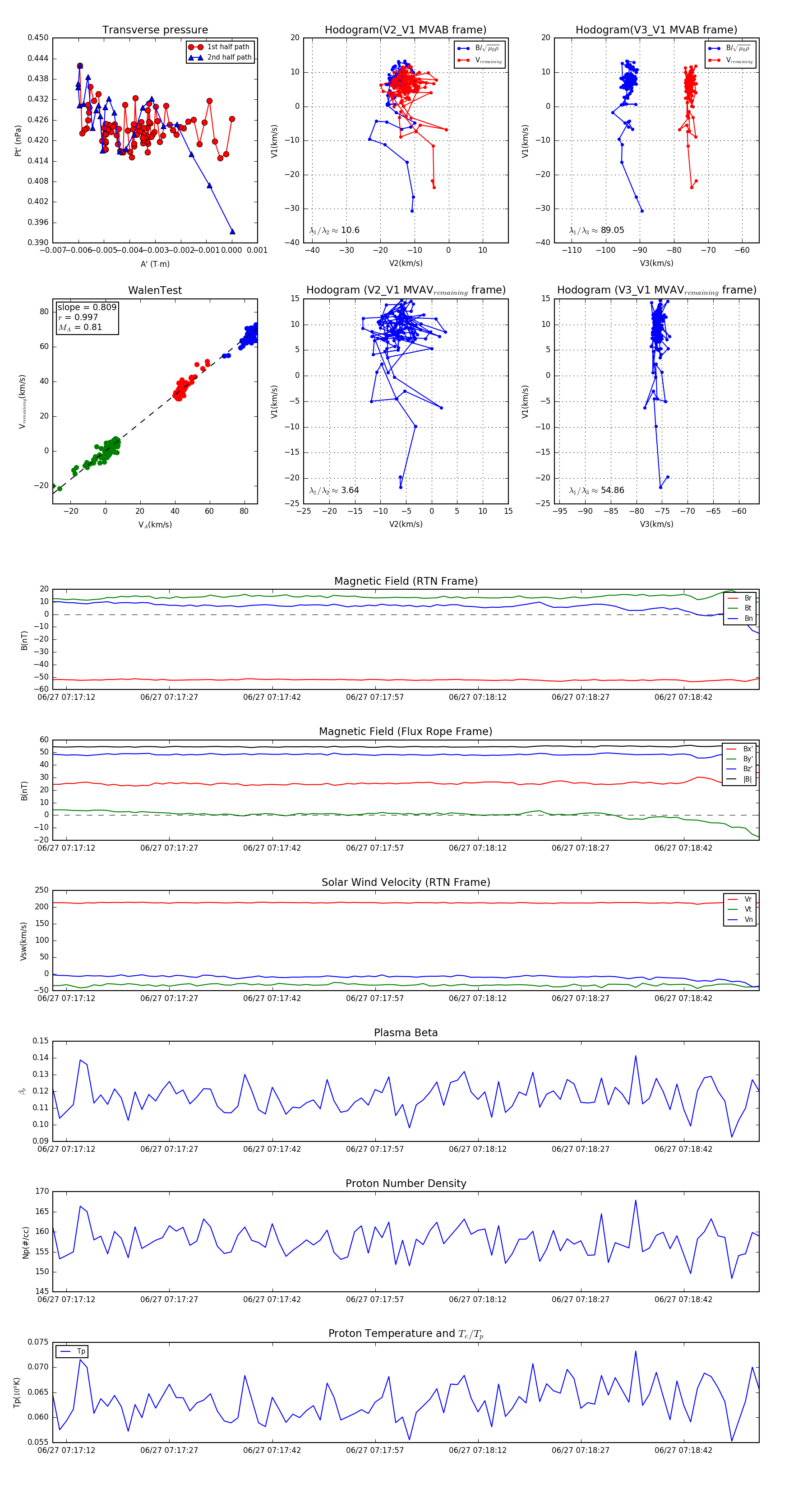
Flux Rope in 2023

Flux Rope Event 2023-06-27 07:17:10 ~ 2023-06-27 07:18:53 (104 seconds)


plot