HOME   LIST
‹–   –›

Flux Rope in 2023

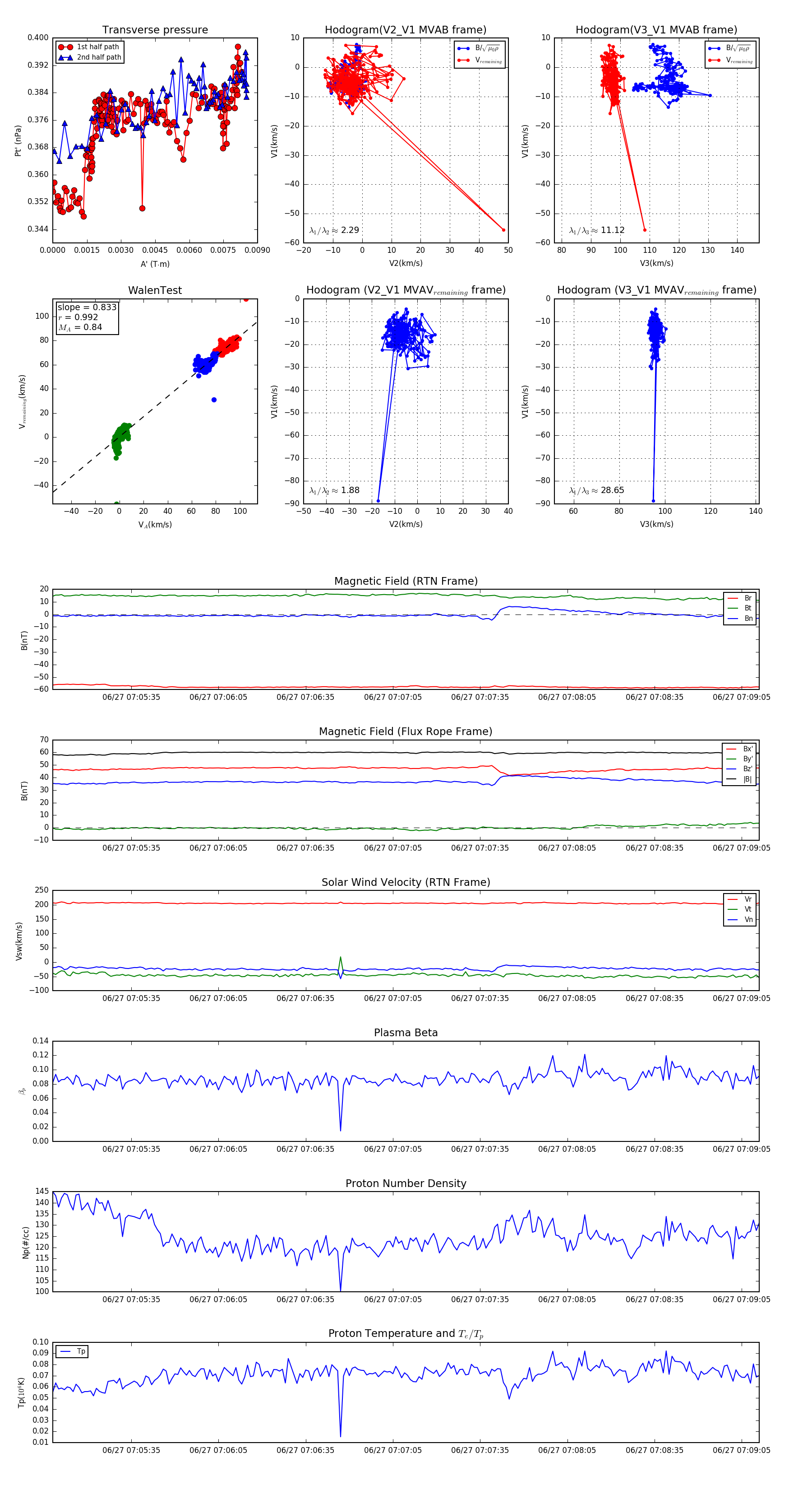
Flux Rope Event 2023-06-27 07:05:08 ~ 2023-06-27 07:09:11 (244 seconds)


plot