HOME   LIST
‹–   –›

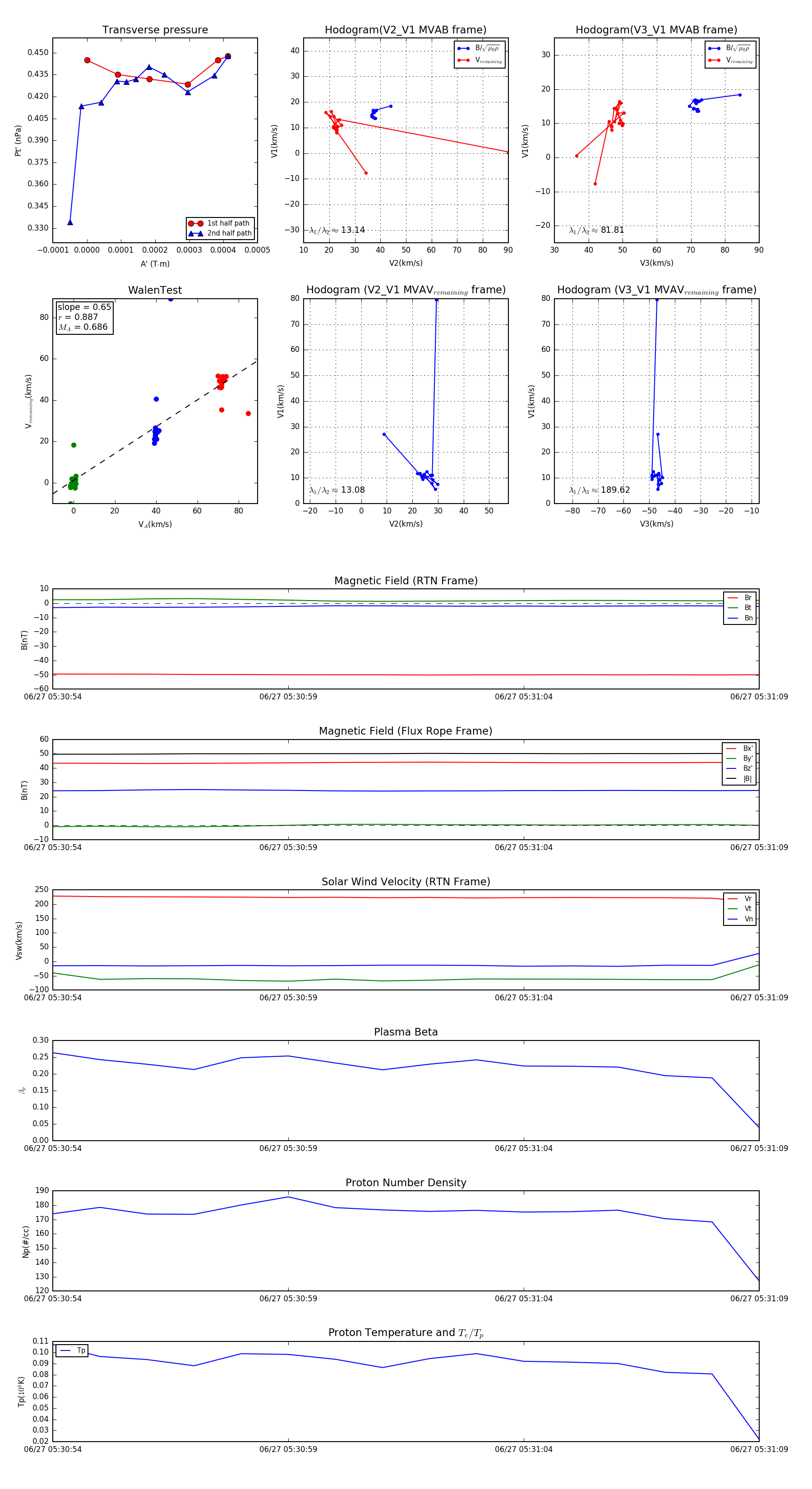
Flux Rope in 2023

Flux Rope Event 2023-06-27 05:30:54 ~ 2023-06-27 05:31:09 (16 seconds)


plot