HOME   LIST
‹–   –›

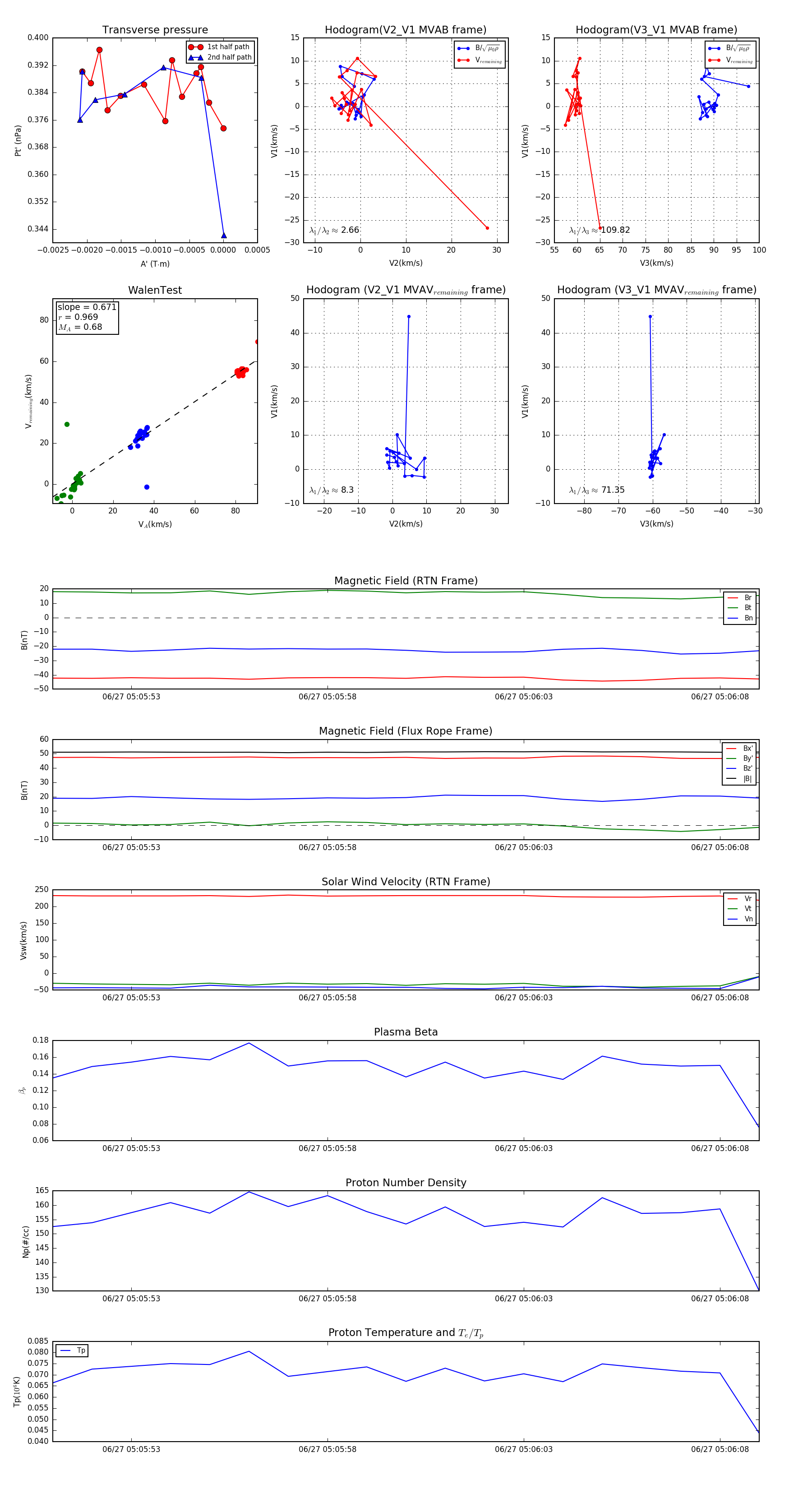
Flux Rope in 2023

Flux Rope Event 2023-06-27 05:05:51 ~ 2023-06-27 05:06:09 (19 seconds)


plot