HOME   LIST
‹–   –›

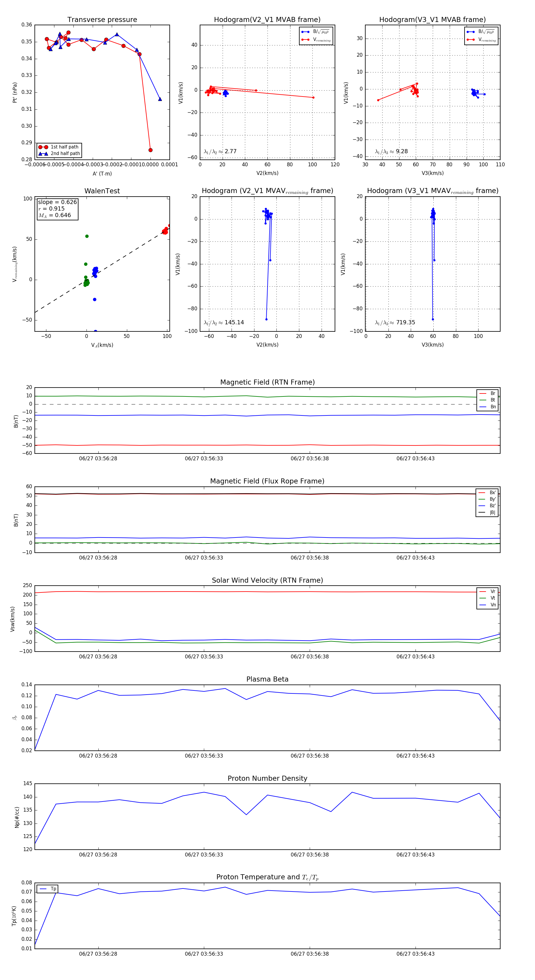
Flux Rope in 2023

Flux Rope Event 2023-06-27 03:56:25 ~ 2023-06-27 03:56:47 (23 seconds)


plot