HOME   LIST
‹–   –›

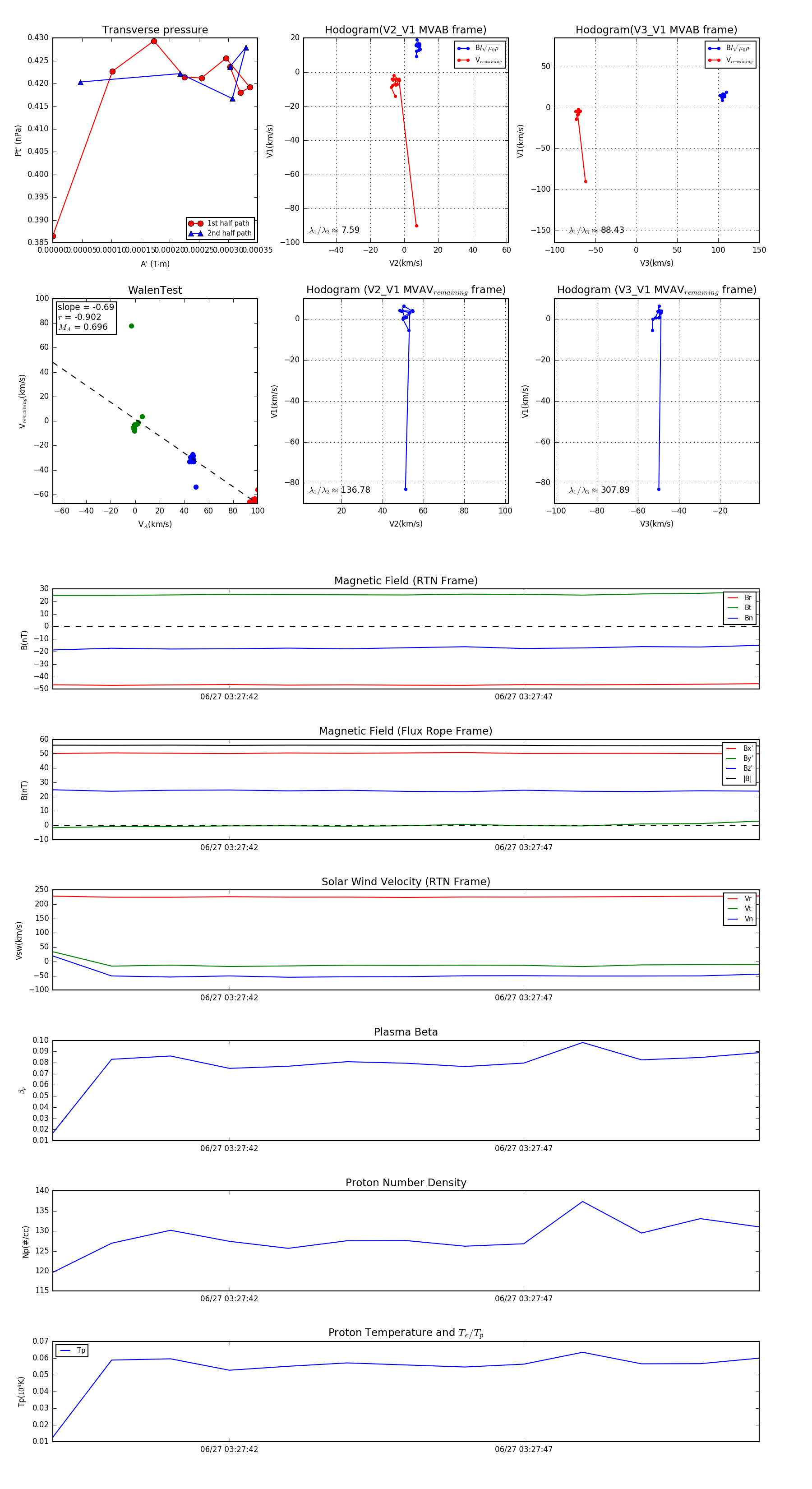
Flux Rope in 2023

Flux Rope Event 2023-06-27 03:27:39 ~ 2023-06-27 03:27:51 (13 seconds)


plot