HOME   LIST
‹–   –›

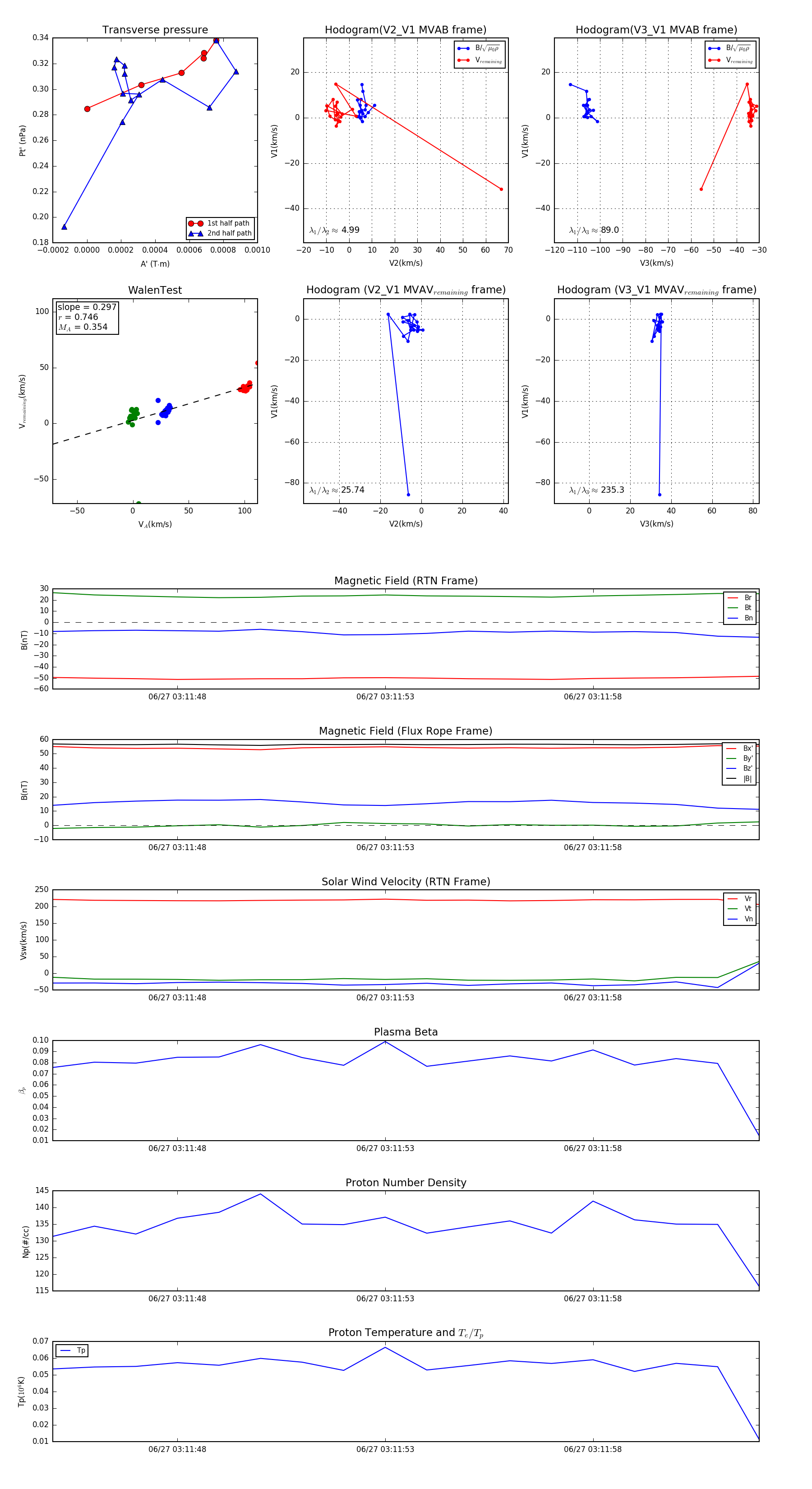
Flux Rope in 2023

Flux Rope Event 2023-06-27 03:11:45 ~ 2023-06-27 03:12:02 (18 seconds)


plot