HOME   LIST
‹–   –›

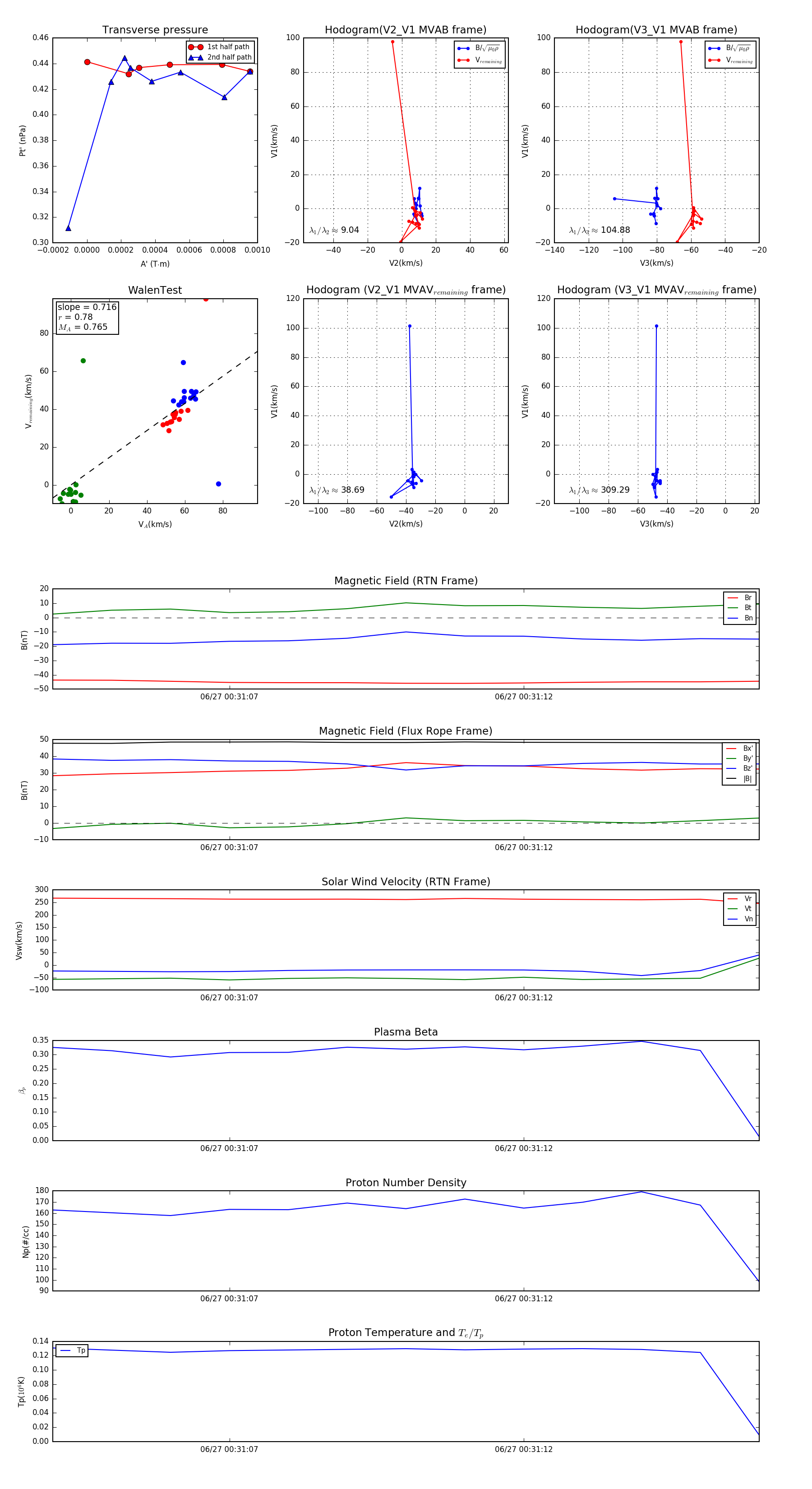
Flux Rope in 2023

Flux Rope Event 2023-06-27 00:31:04 ~ 2023-06-27 00:31:16 (13 seconds)


plot