HOME   LIST
‹–   –›

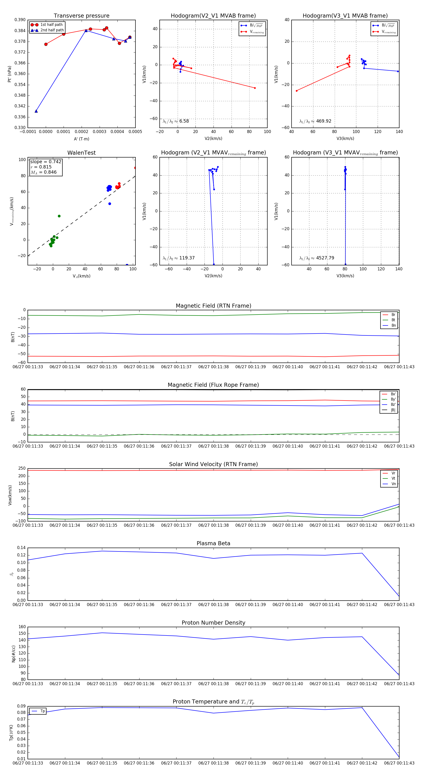
Flux Rope in 2023

Flux Rope Event 2023-06-27 00:11:33 ~ 2023-06-27 00:11:43 (11 seconds)


plot