HOME   LIST
‹–   –›

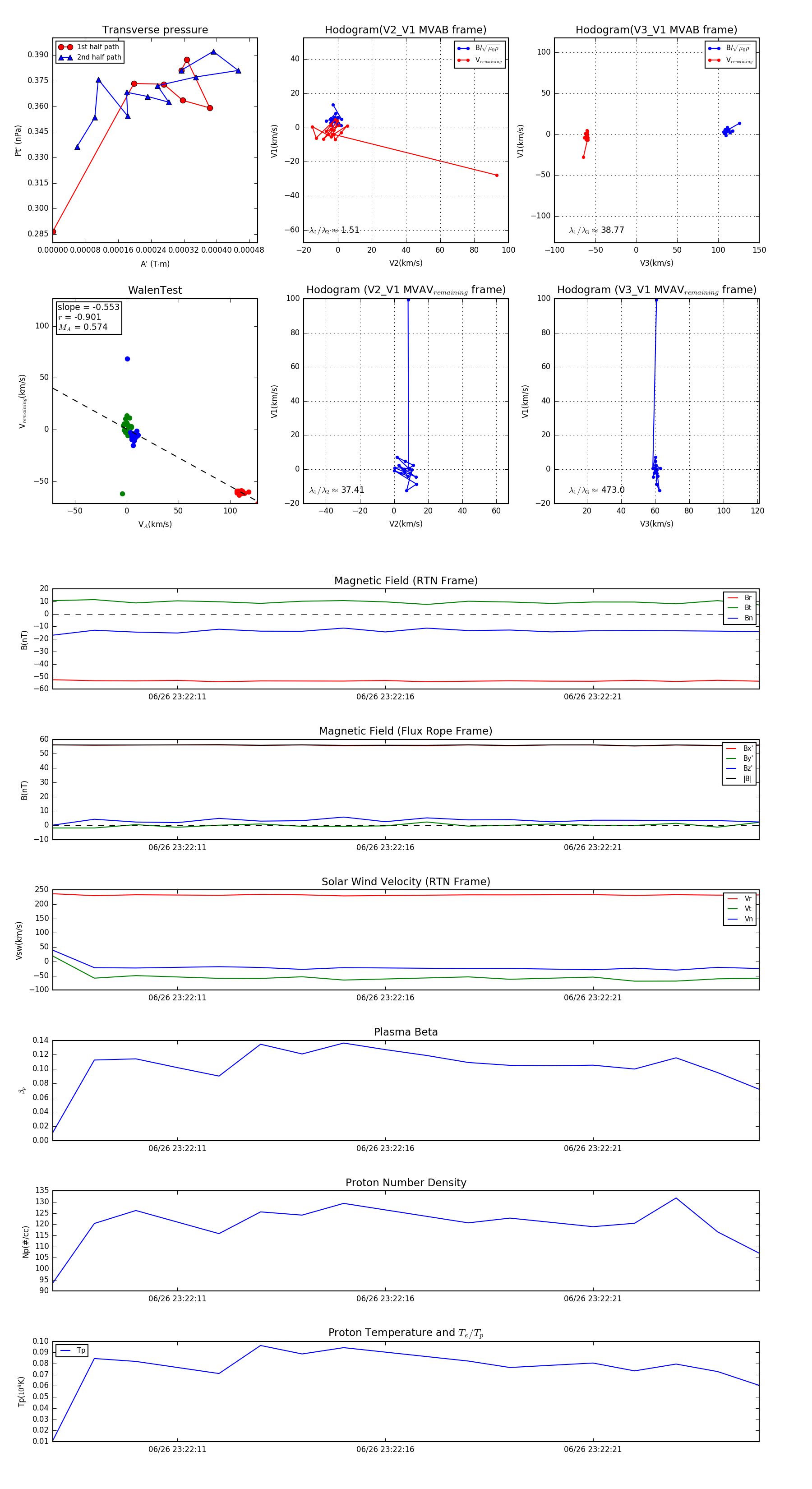
Flux Rope in 2023

Flux Rope Event 2023-06-26 23:22:08 ~ 2023-06-26 23:22:25 (18 seconds)


plot