HOME   LIST
‹–   –›

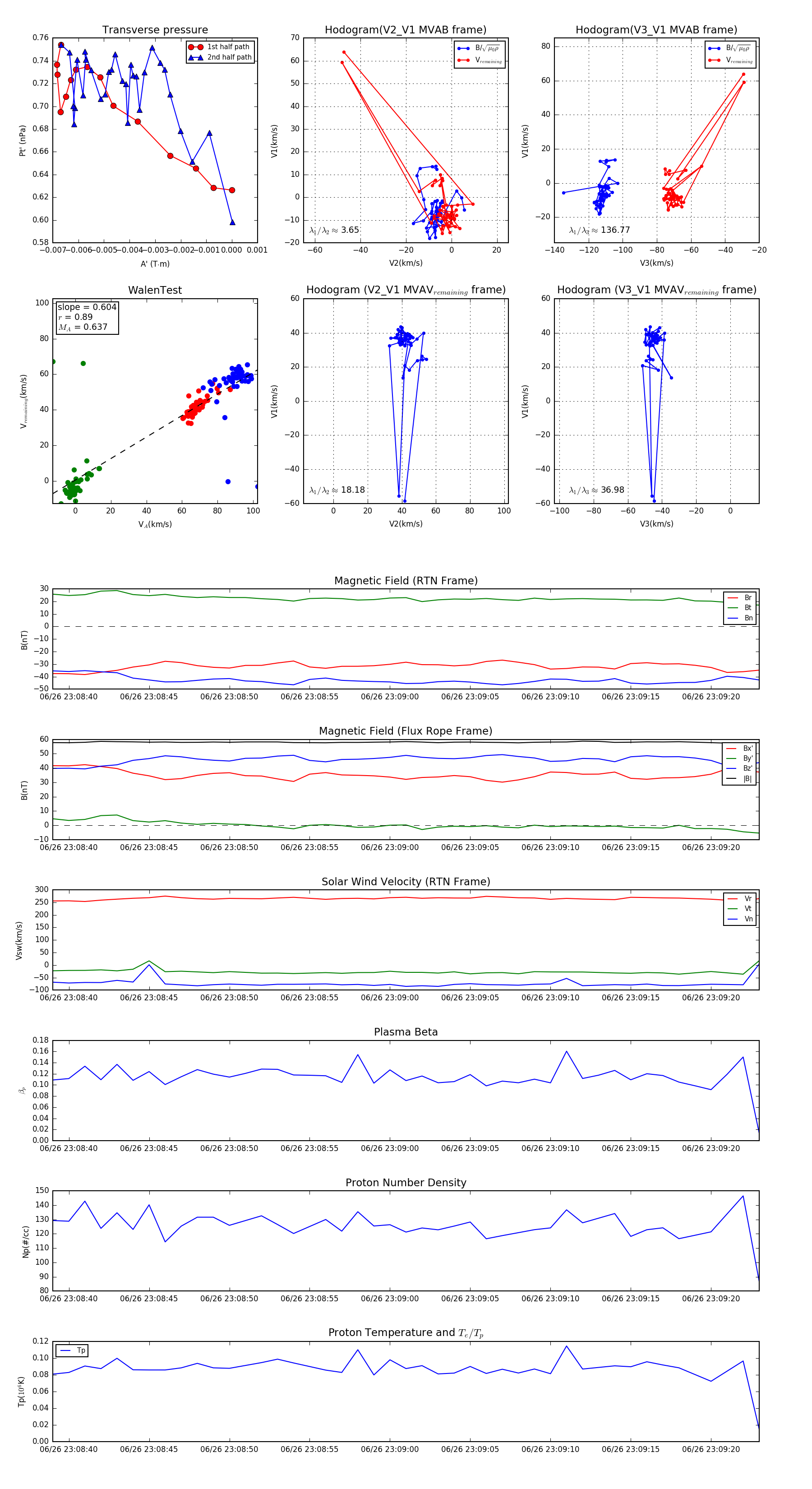
Flux Rope in 2023

Flux Rope Event 2023-06-26 23:08:39 ~ 2023-06-26 23:09:23 (45 seconds)


plot