HOME   LIST
‹–   –›

Flux Rope in 2023

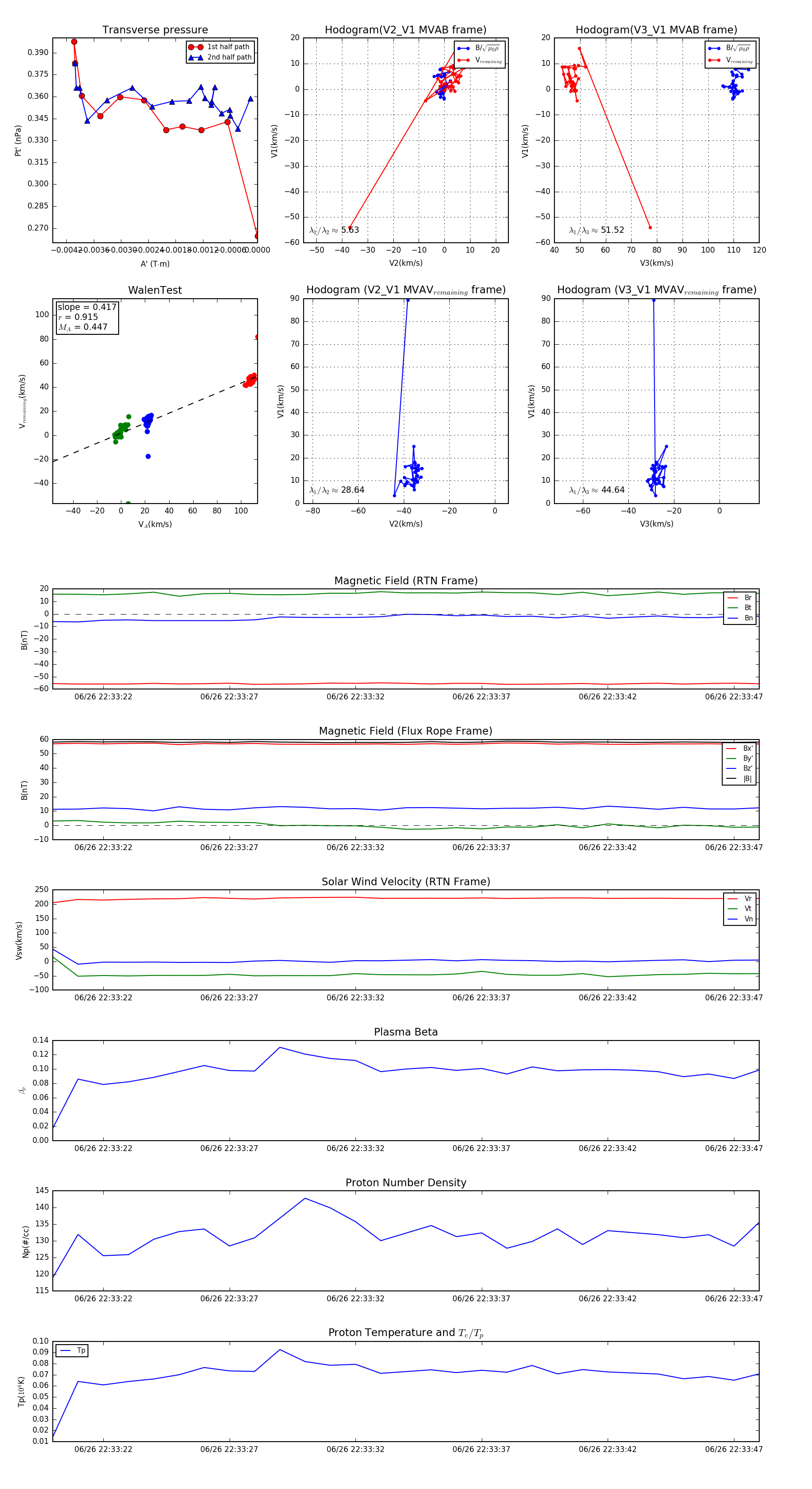
Flux Rope Event 2023-06-26 22:33:20 ~ 2023-06-26 22:33:48 (29 seconds)


plot