HOME   LIST
‹–   –›

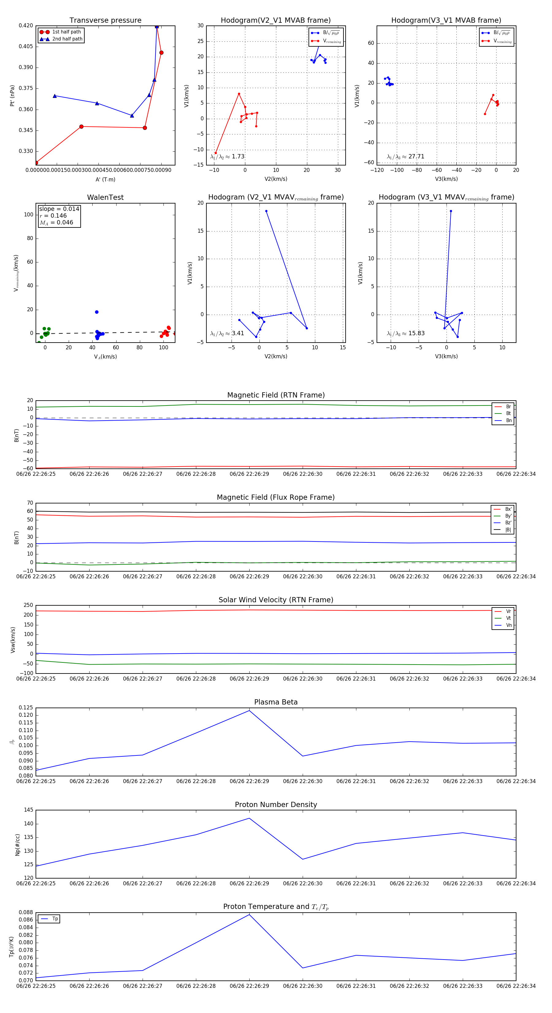
Flux Rope in 2023

Flux Rope Event 2023-06-26 22:26:25 ~ 2023-06-26 22:26:34 (10 seconds)


plot