HOME   LIST
‹–   –›

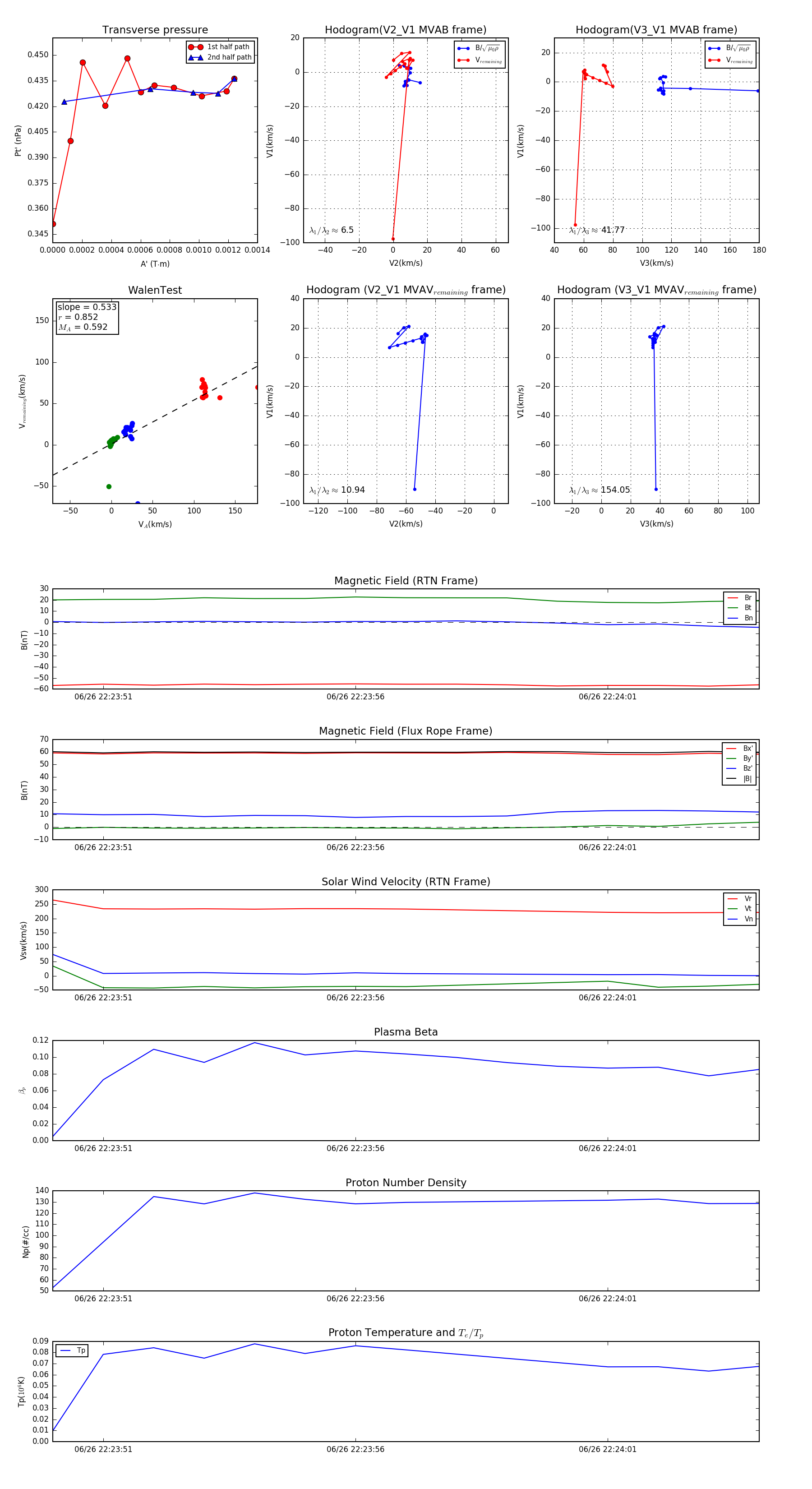
Flux Rope in 2023

Flux Rope Event 2023-06-26 22:23:50 ~ 2023-06-26 22:24:04 (15 seconds)


plot