HOME   LIST
‹–   –›

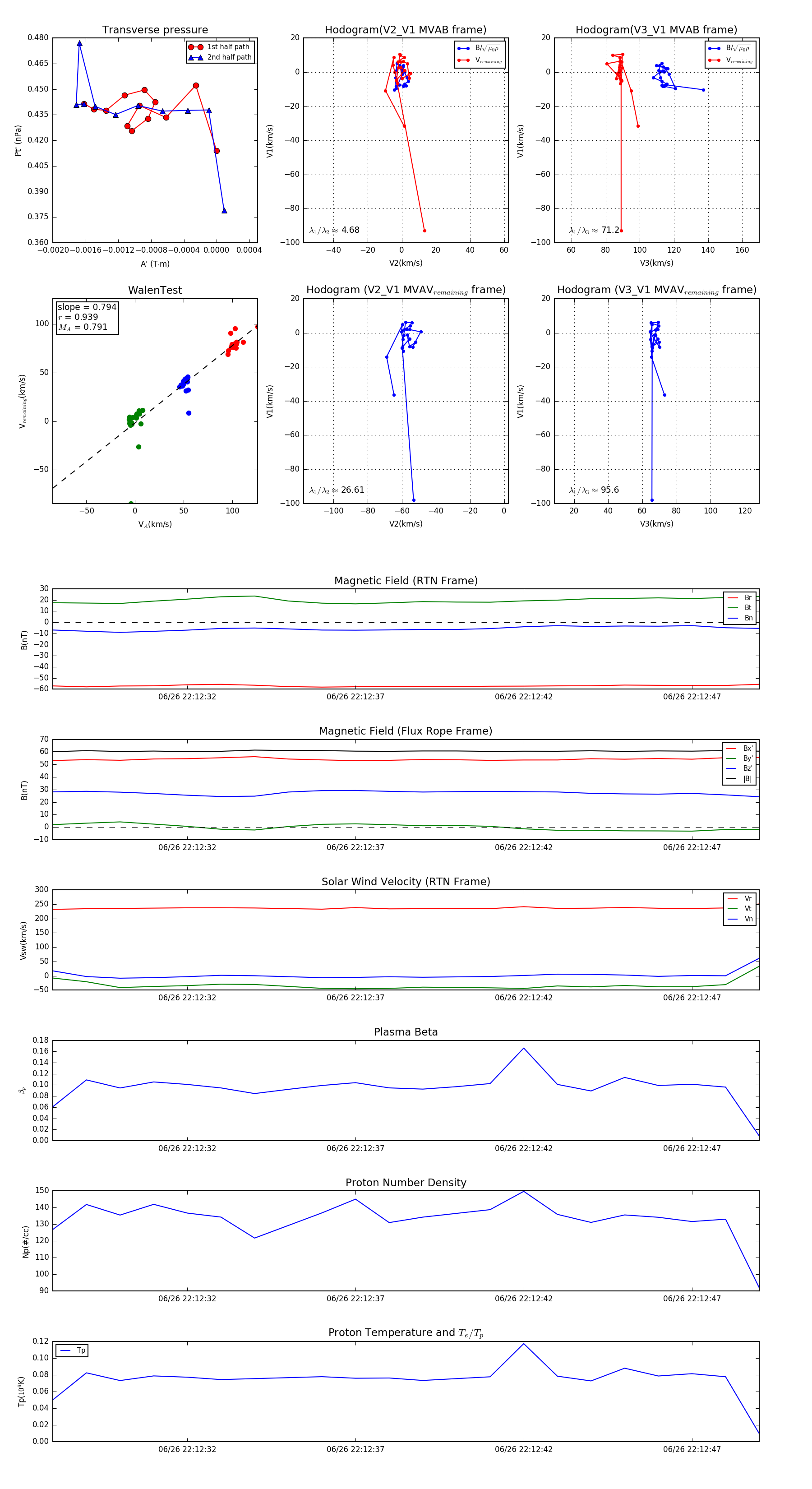
Flux Rope in 2023

Flux Rope Event 2023-06-26 22:12:28 ~ 2023-06-26 22:12:49 (22 seconds)


plot