HOME   LIST
‹–   –›

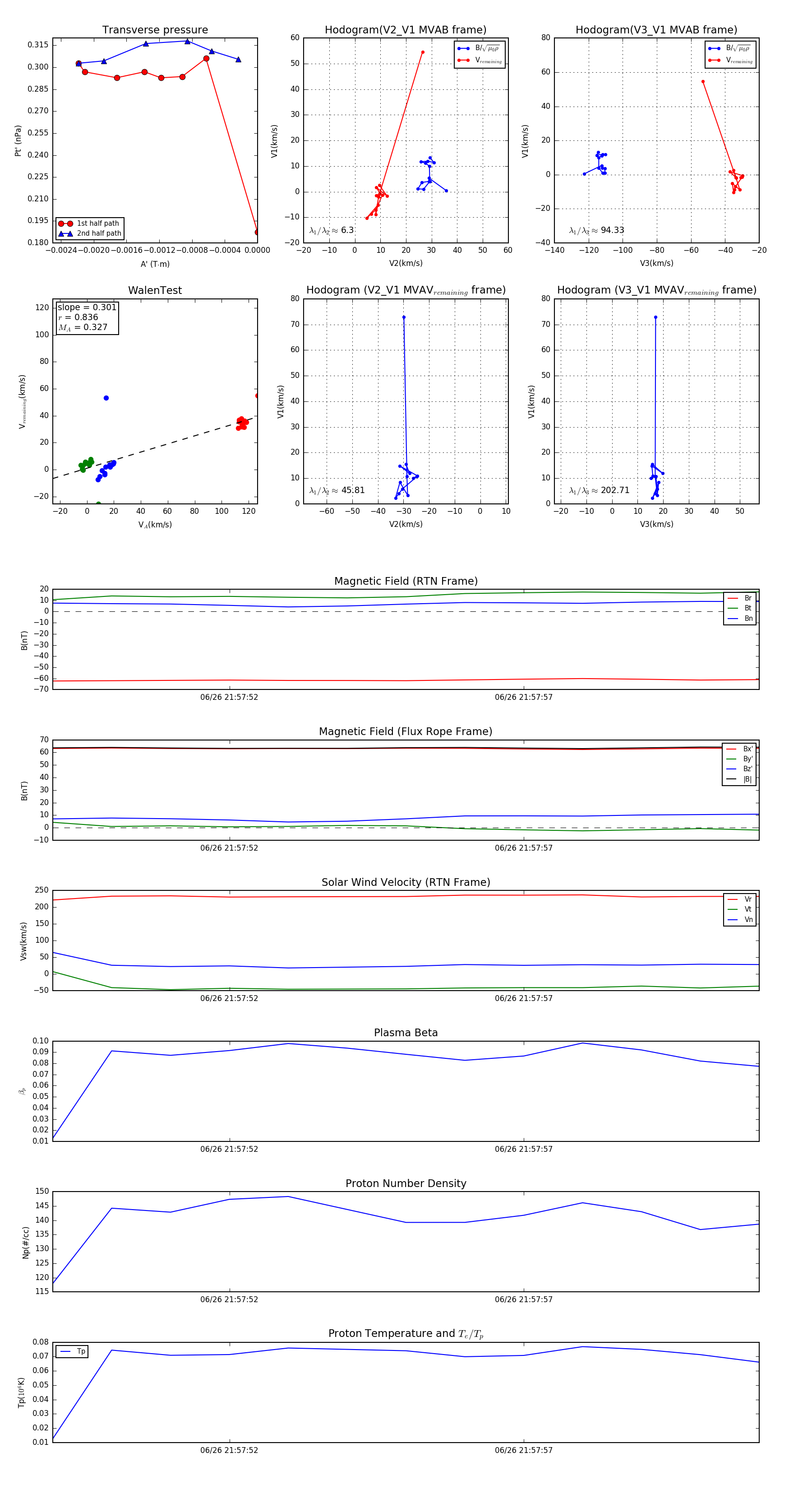
Flux Rope in 2023

Flux Rope Event 2023-06-26 21:57:49 ~ 2023-06-26 21:58:01 (13 seconds)


plot