HOME   LIST
‹–   –›

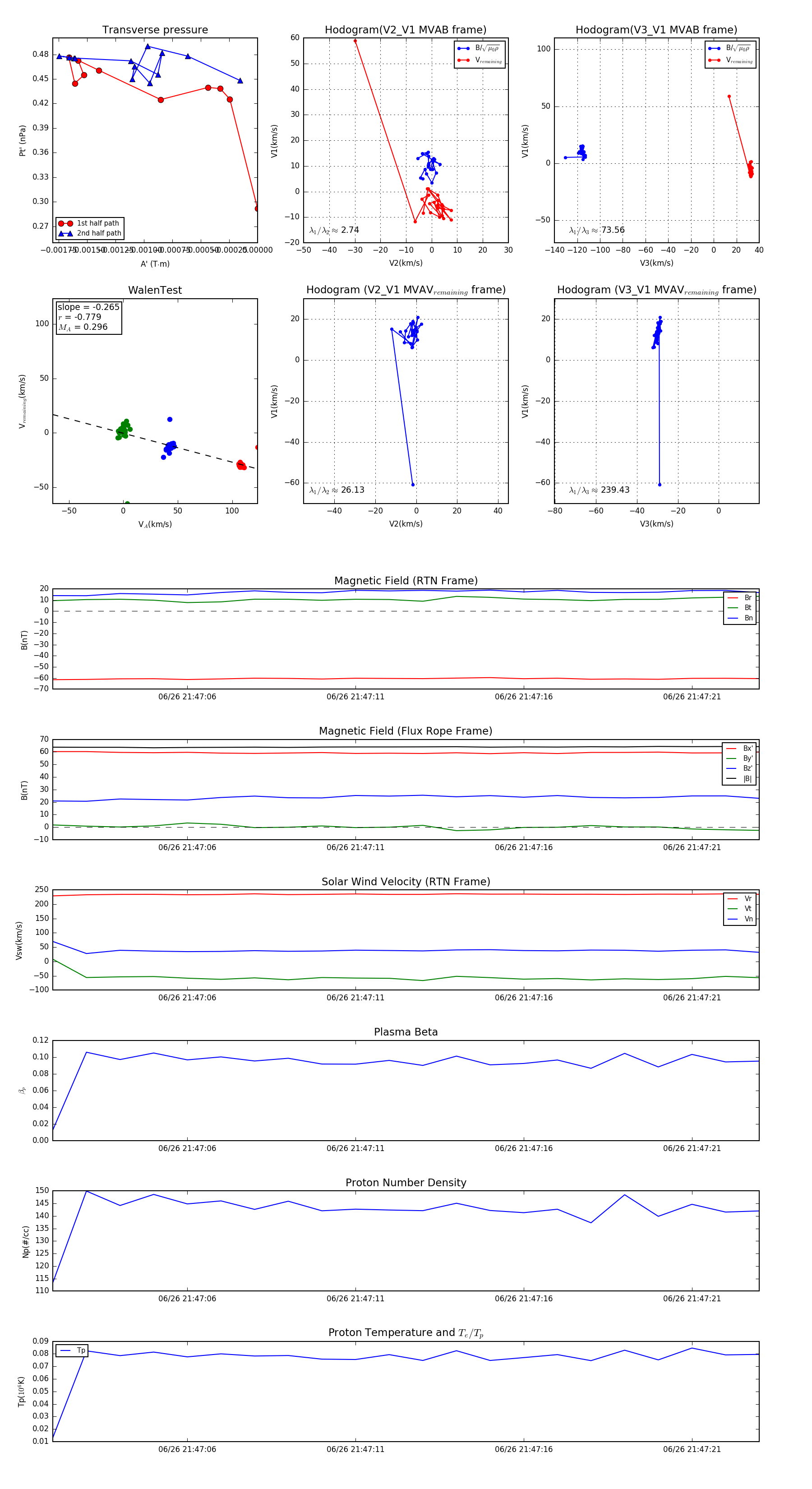
Flux Rope in 2023

Flux Rope Event 2023-06-26 21:47:02 ~ 2023-06-26 21:47:23 (22 seconds)


plot