HOME   LIST
‹–   –›

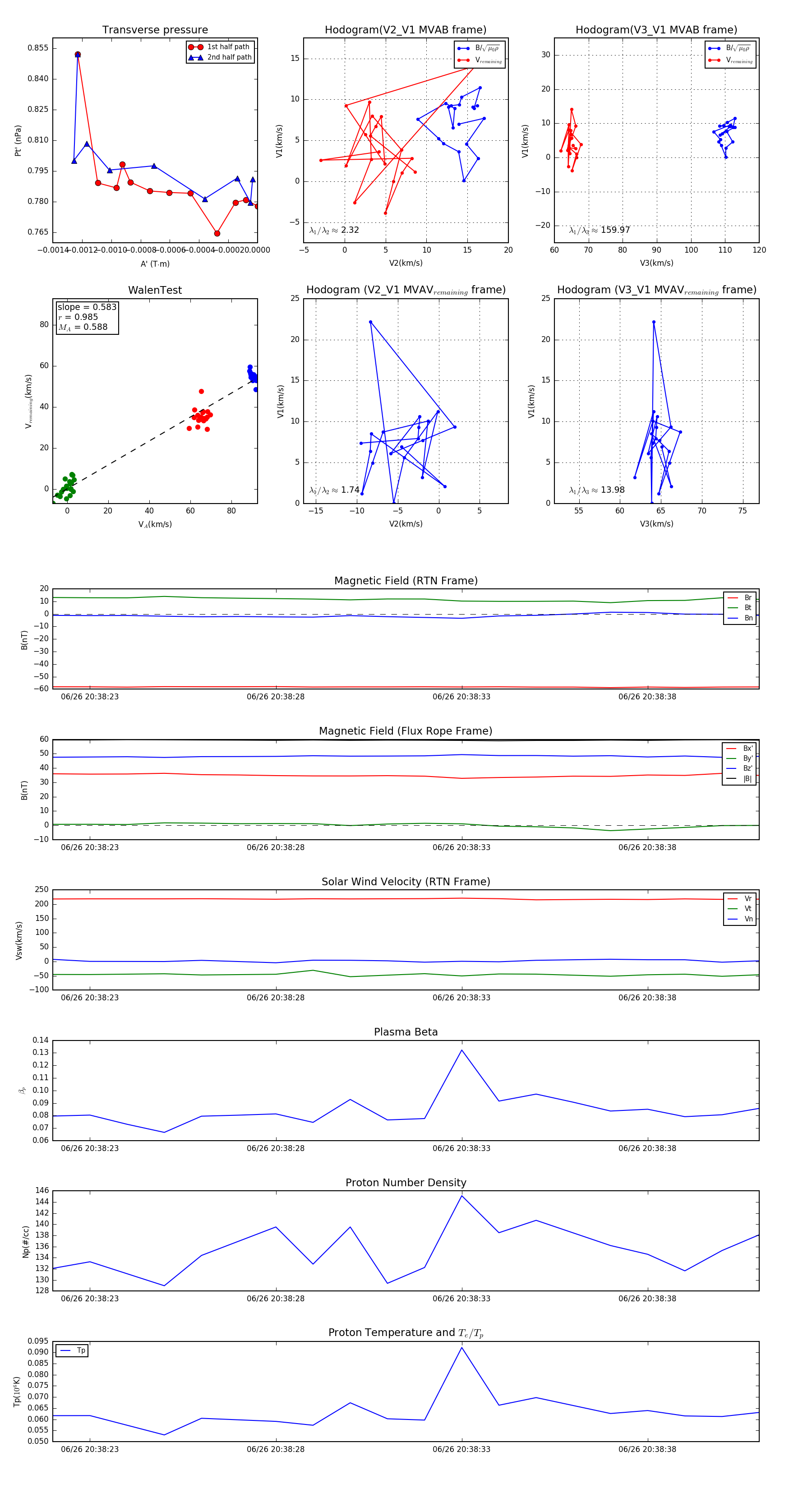
Flux Rope in 2023

Flux Rope Event 2023-06-26 20:38:22 ~ 2023-06-26 20:38:41 (20 seconds)


plot