HOME   LIST
‹–   –›

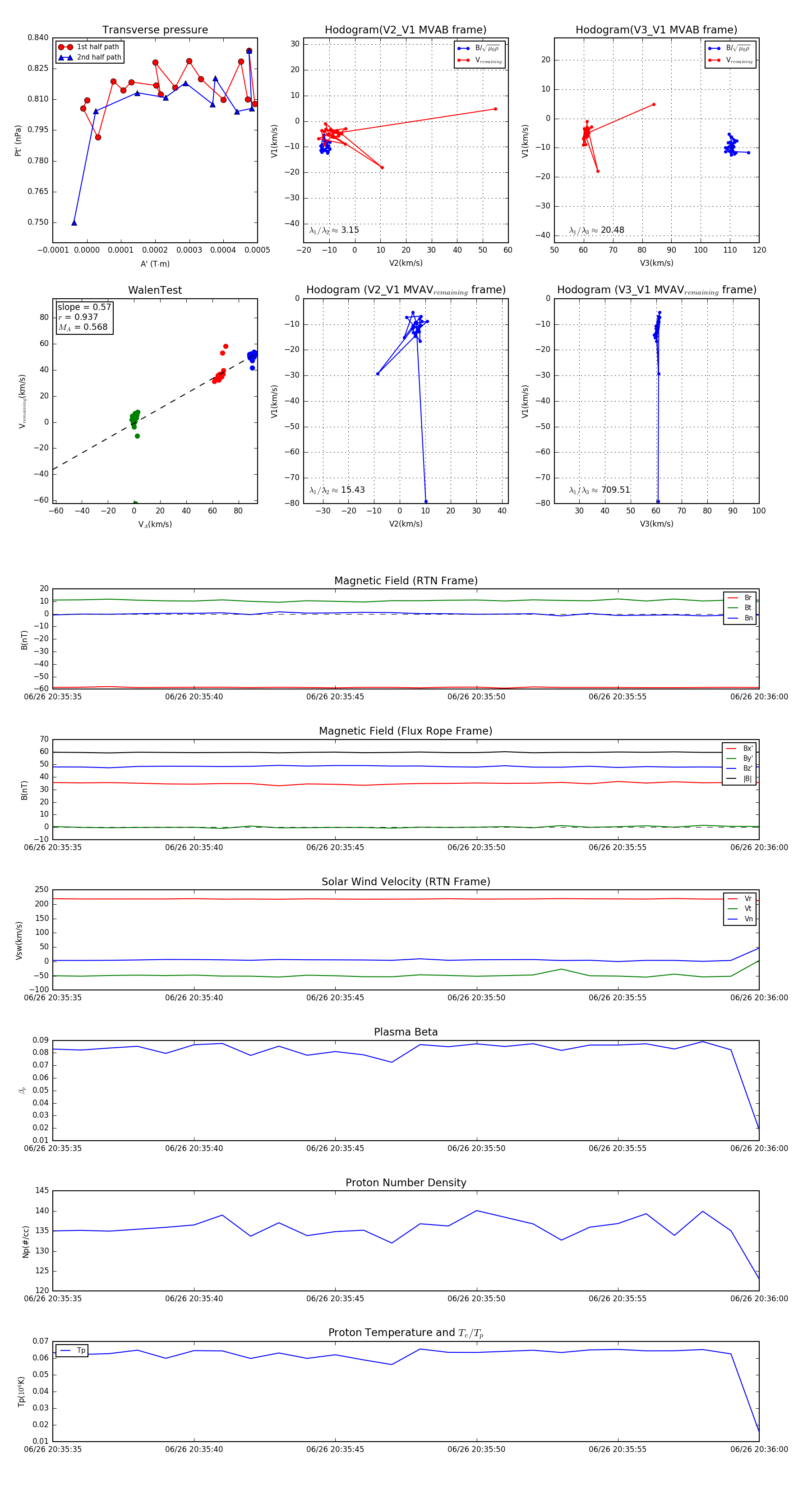
Flux Rope in 2023

Flux Rope Event 2023-06-26 20:35:35 ~ 2023-06-26 20:36:00 (26 seconds)


plot