HOME   LIST
‹–   –›

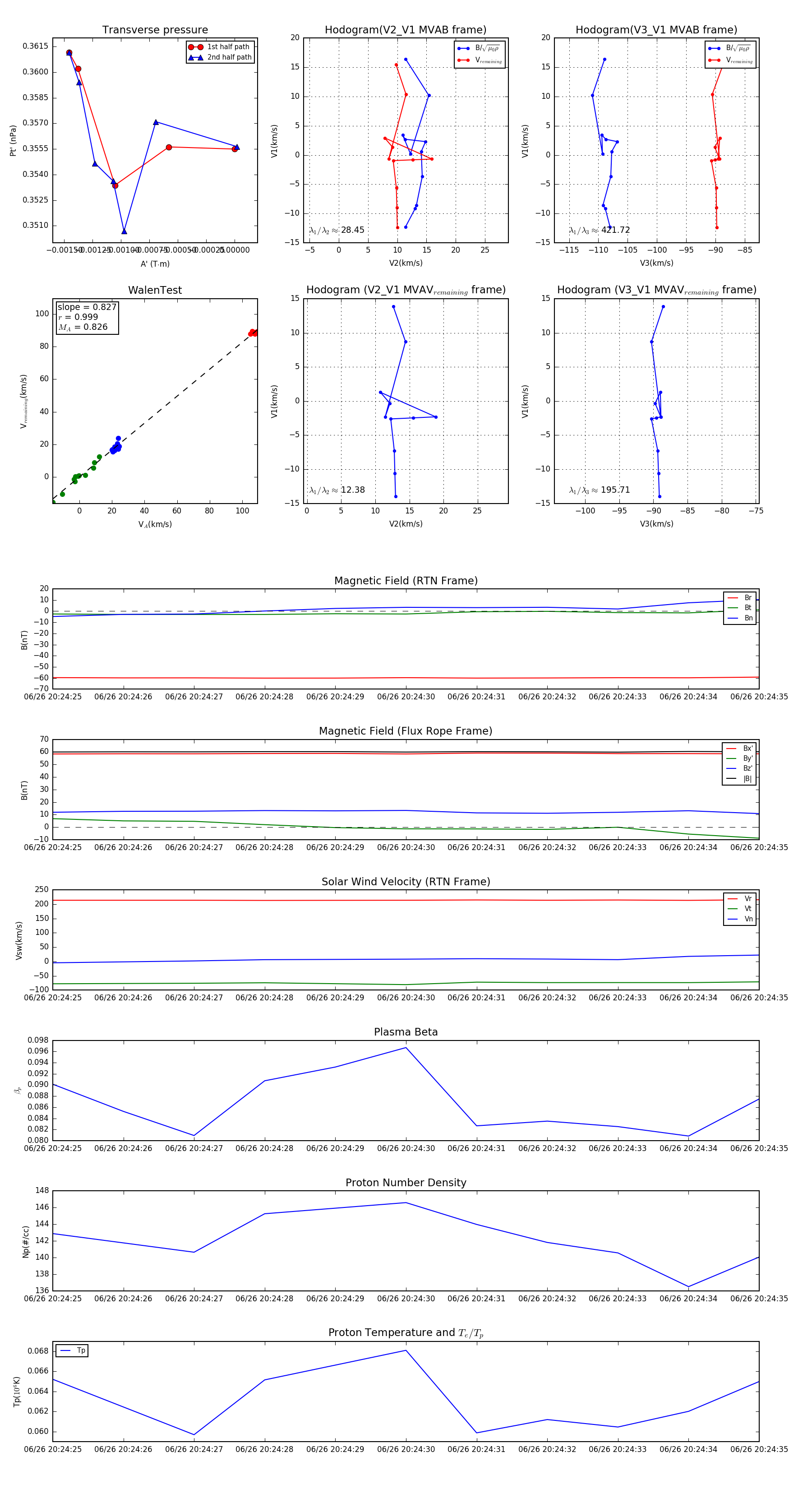
Flux Rope in 2023

Flux Rope Event 2023-06-26 20:24:25 ~ 2023-06-26 20:24:35 (11 seconds)


plot