HOME   LIST
‹–   –›

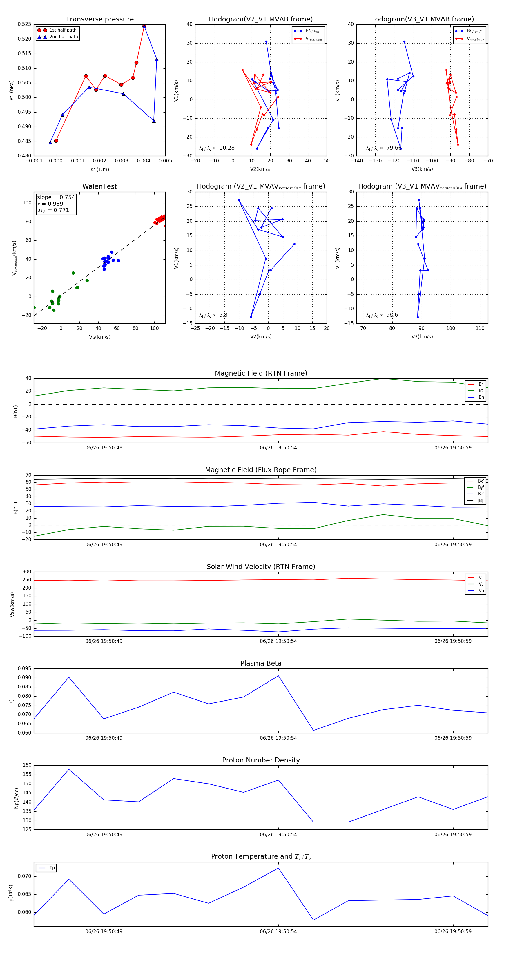
Flux Rope in 2023

Flux Rope Event 2023-06-26 19:50:47 ~ 2023-06-26 19:51:00 (14 seconds)


plot