HOME   LIST
‹–   –›

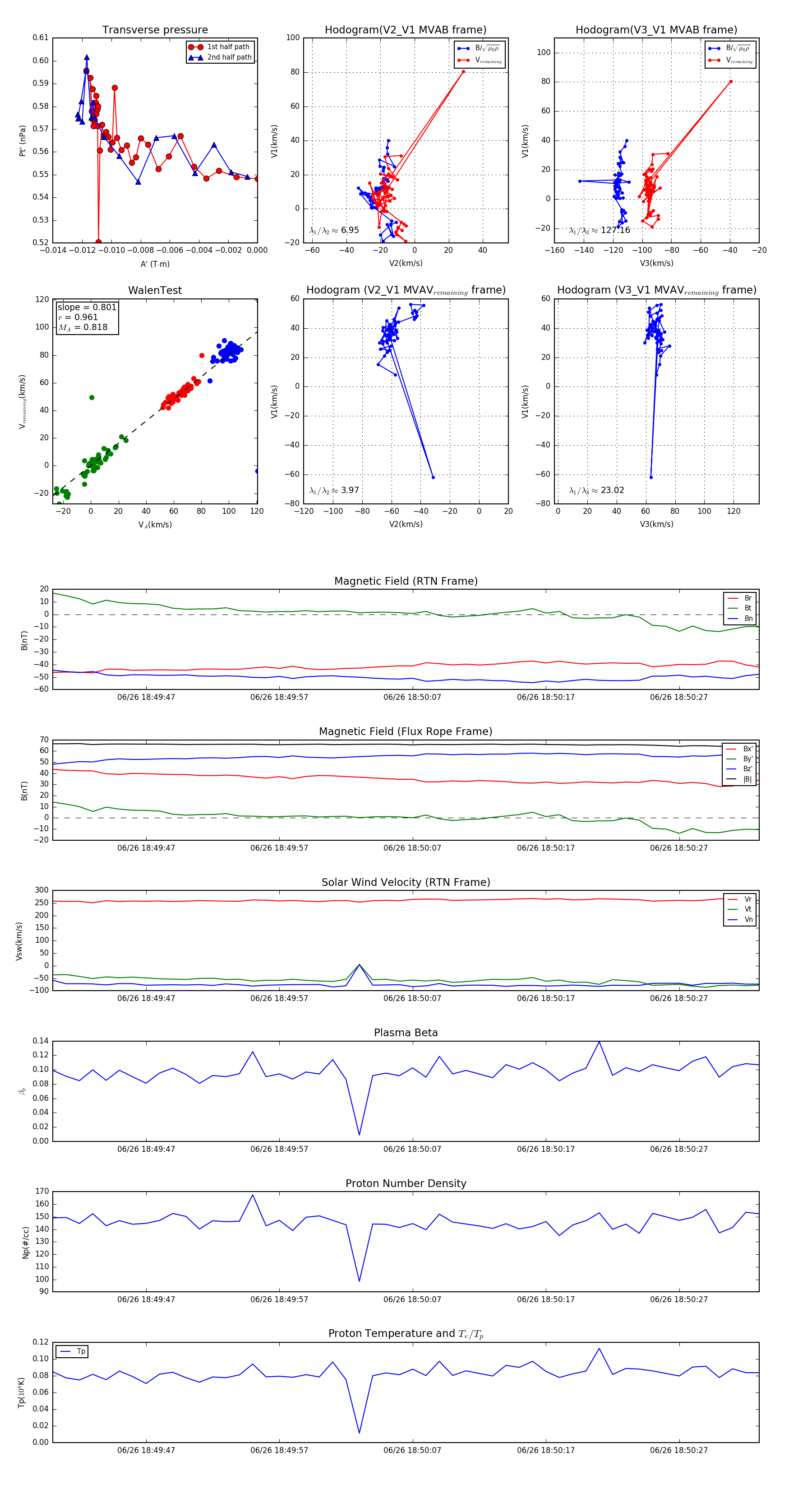
Flux Rope in 2023

Flux Rope Event 2023-06-26 18:49:40 ~ 2023-06-26 18:50:33 (54 seconds)


plot