HOME   LIST
‹–   –›

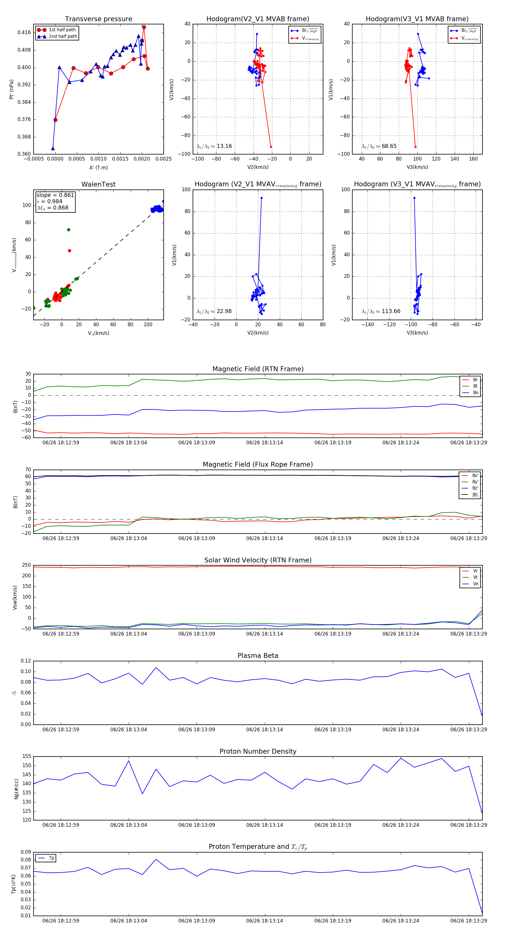
Flux Rope in 2023

Flux Rope Event 2023-06-26 18:12:57 ~ 2023-06-26 18:13:30 (34 seconds)


plot