HOME   LIST
‹–   –›

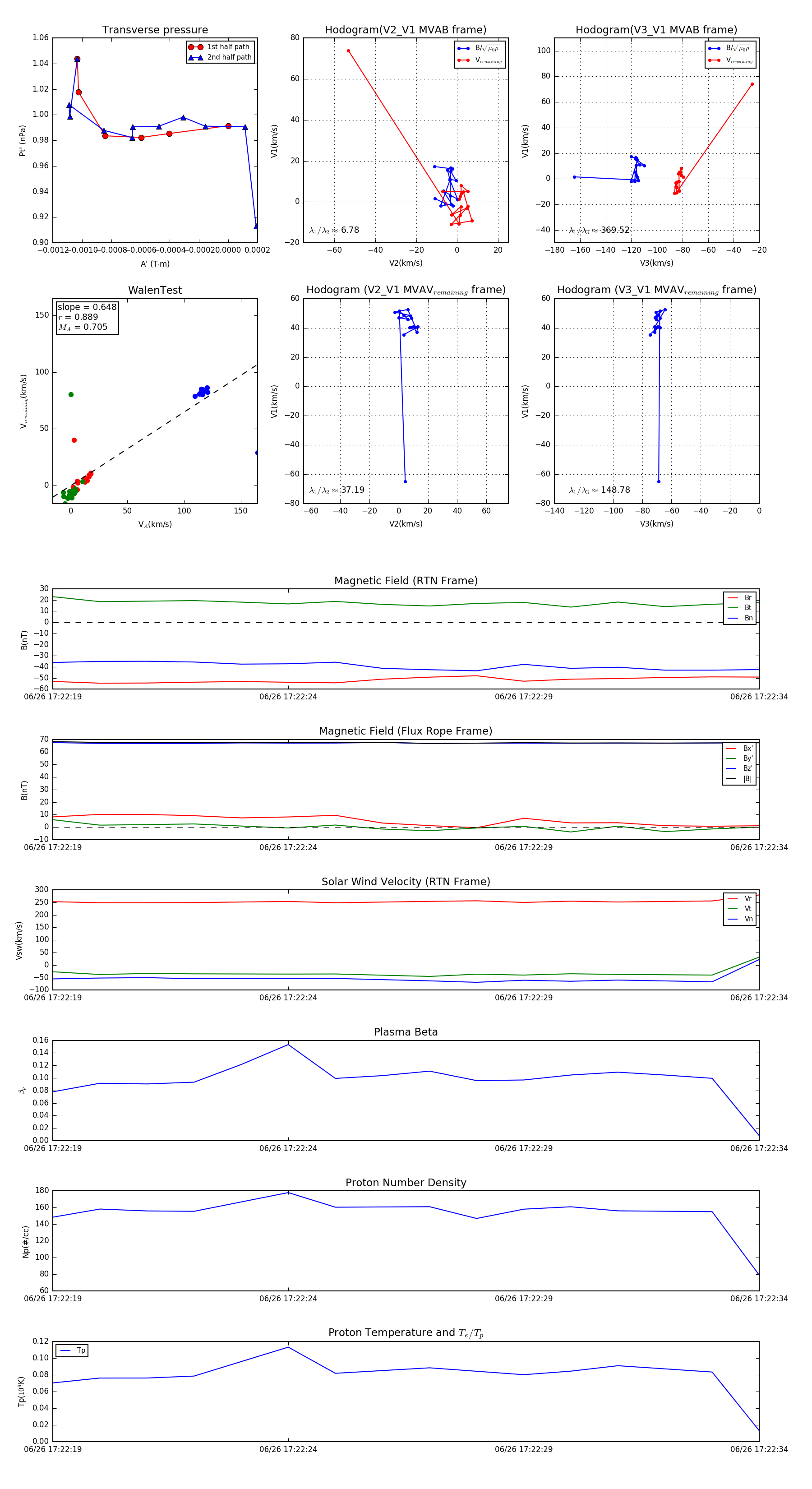
Flux Rope in 2023

Flux Rope Event 2023-06-26 17:22:19 ~ 2023-06-26 17:22:34 (16 seconds)


plot