HOME   LIST
‹–   –›

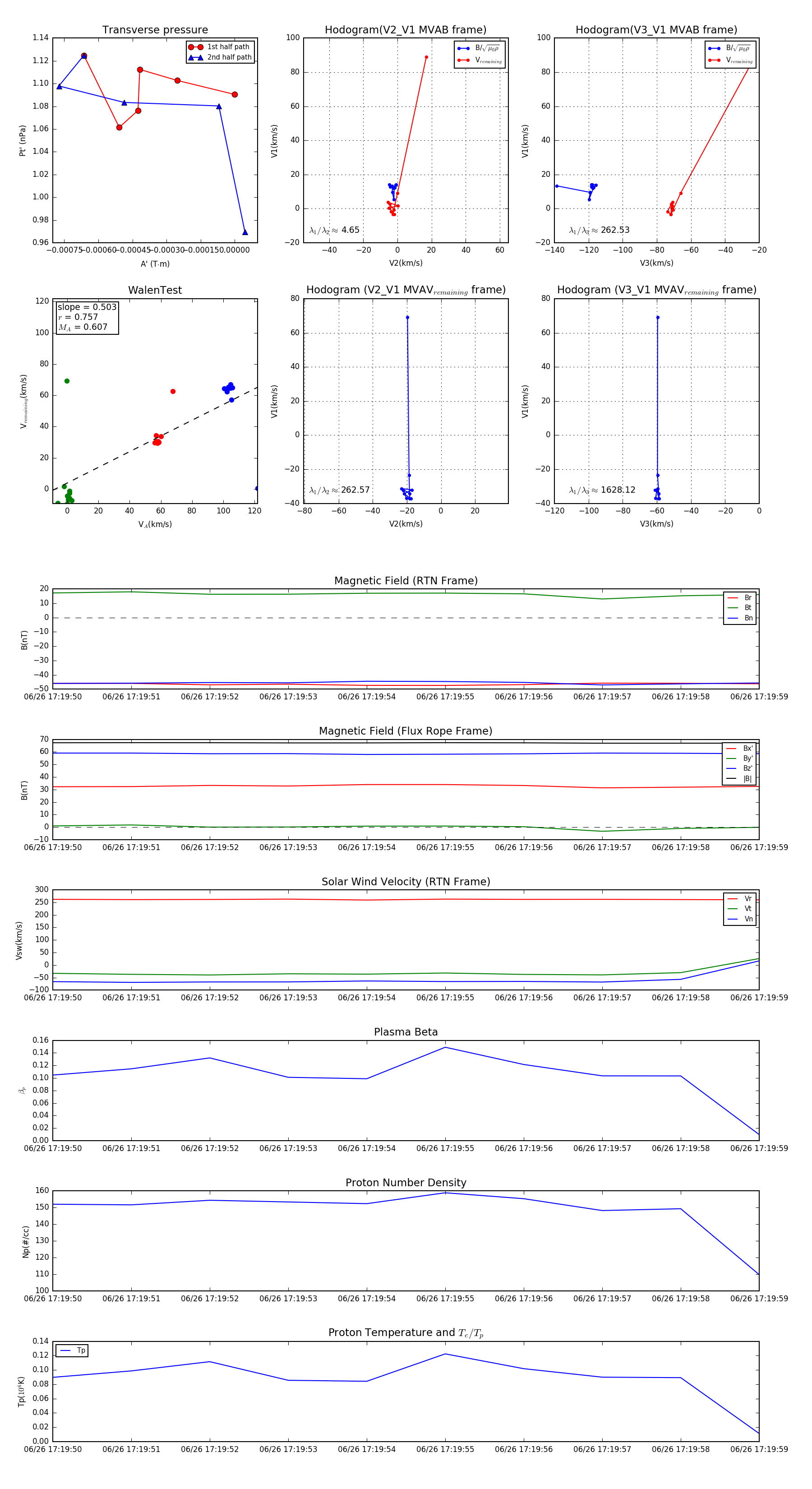
Flux Rope in 2023

Flux Rope Event 2023-06-26 17:19:50 ~ 2023-06-26 17:19:59 (10 seconds)


plot