HOME   LIST
‹–   –›

Flux Rope in 2023

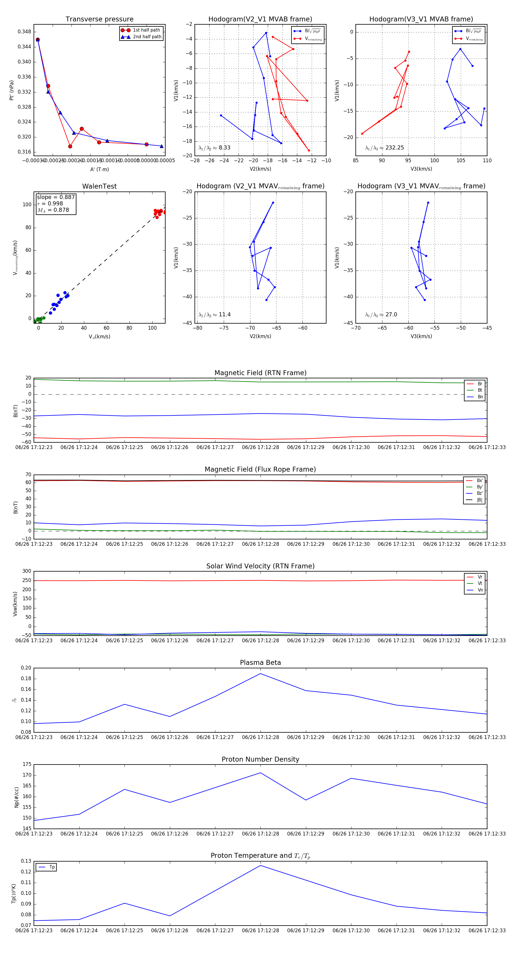
Flux Rope Event 2023-06-26 17:12:23 ~ 2023-06-26 17:12:33 (11 seconds)


plot