HOME   LIST
‹–   –›

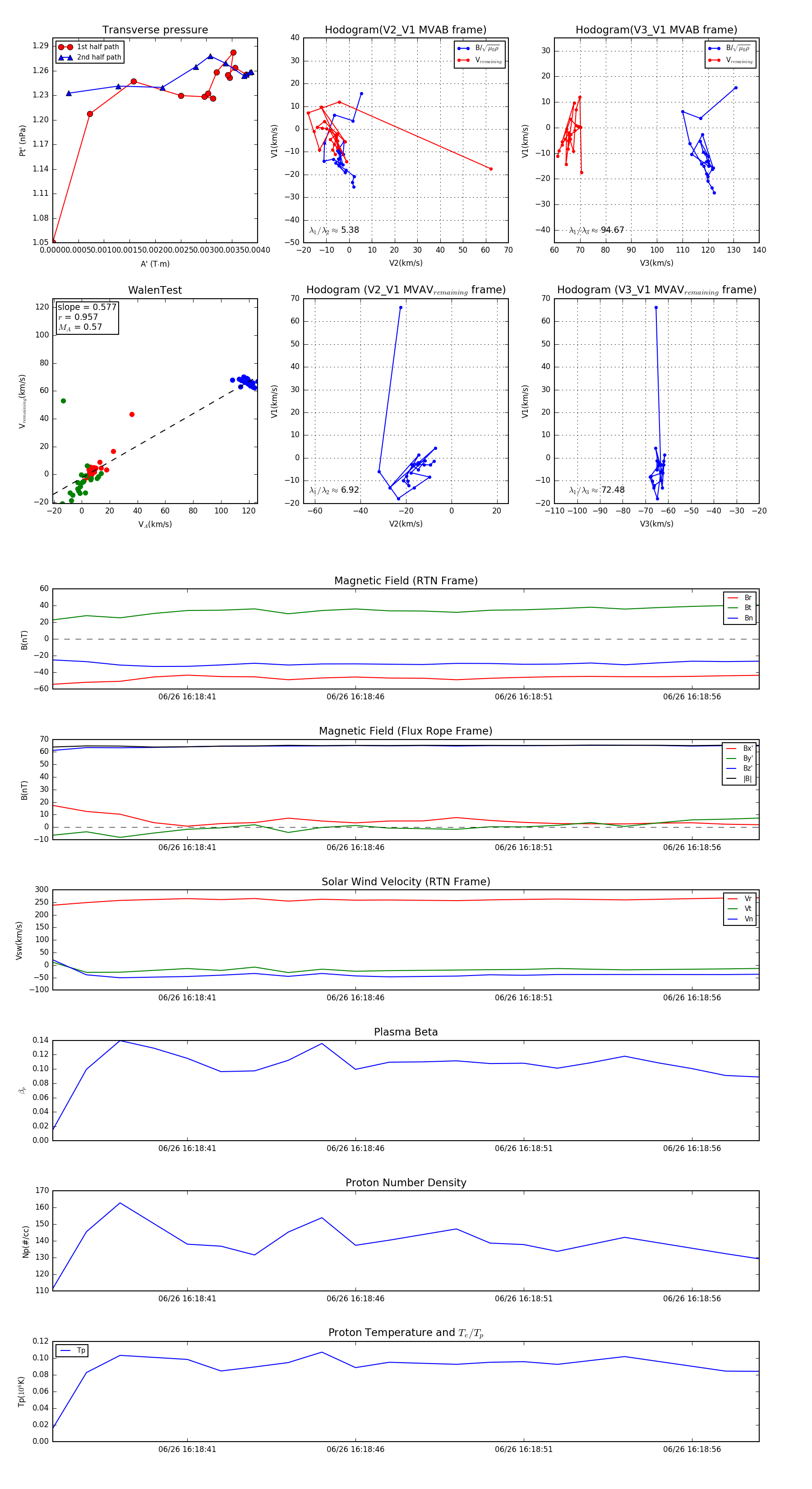
Flux Rope in 2023

Flux Rope Event 2023-06-26 16:18:37 ~ 2023-06-26 16:18:58 (22 seconds)


plot