HOME   LIST
‹–   –›

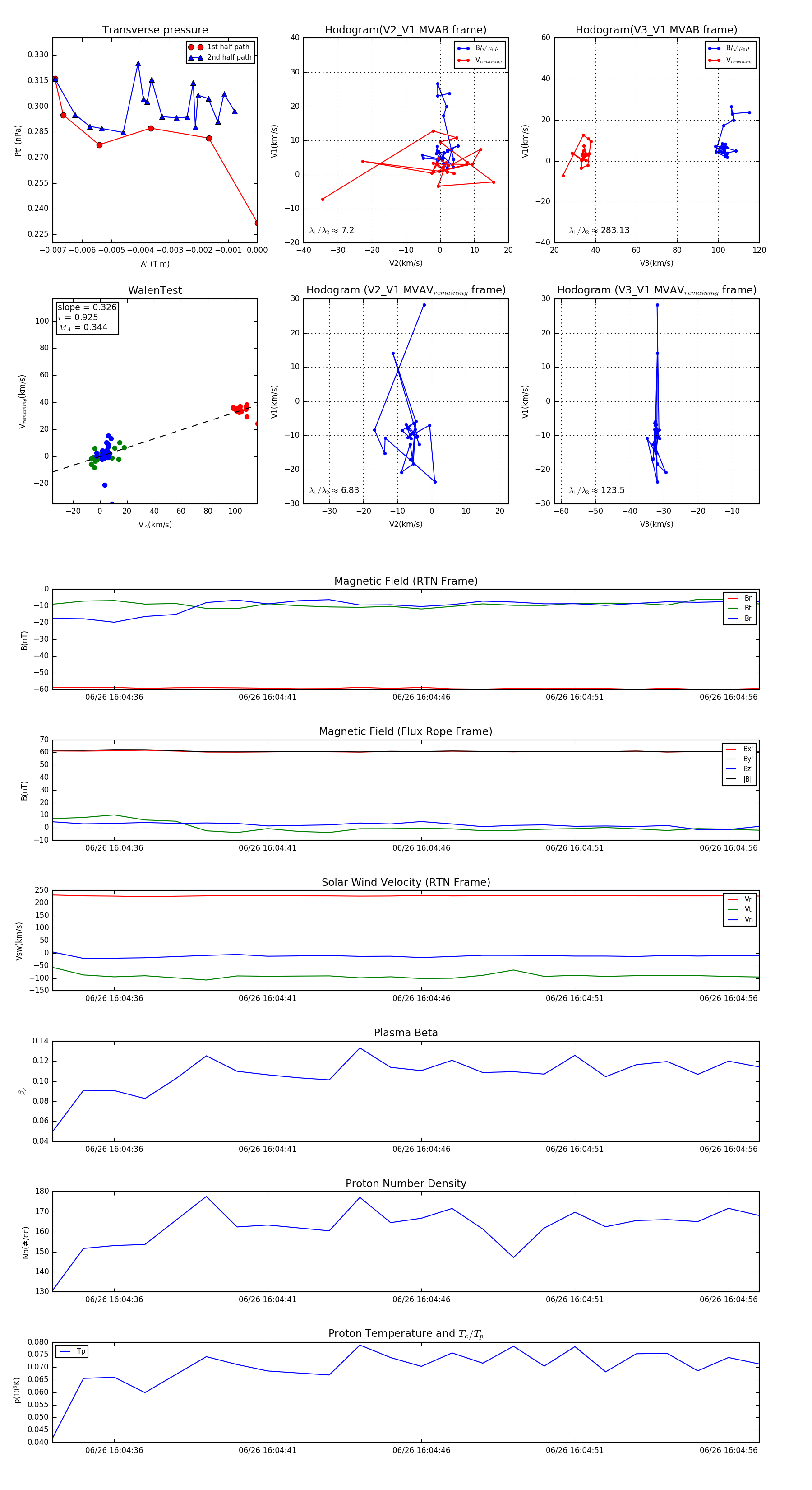
Flux Rope in 2023

Flux Rope Event 2023-06-26 16:04:34 ~ 2023-06-26 16:04:57 (24 seconds)


plot