HOME   LIST
‹–   –›

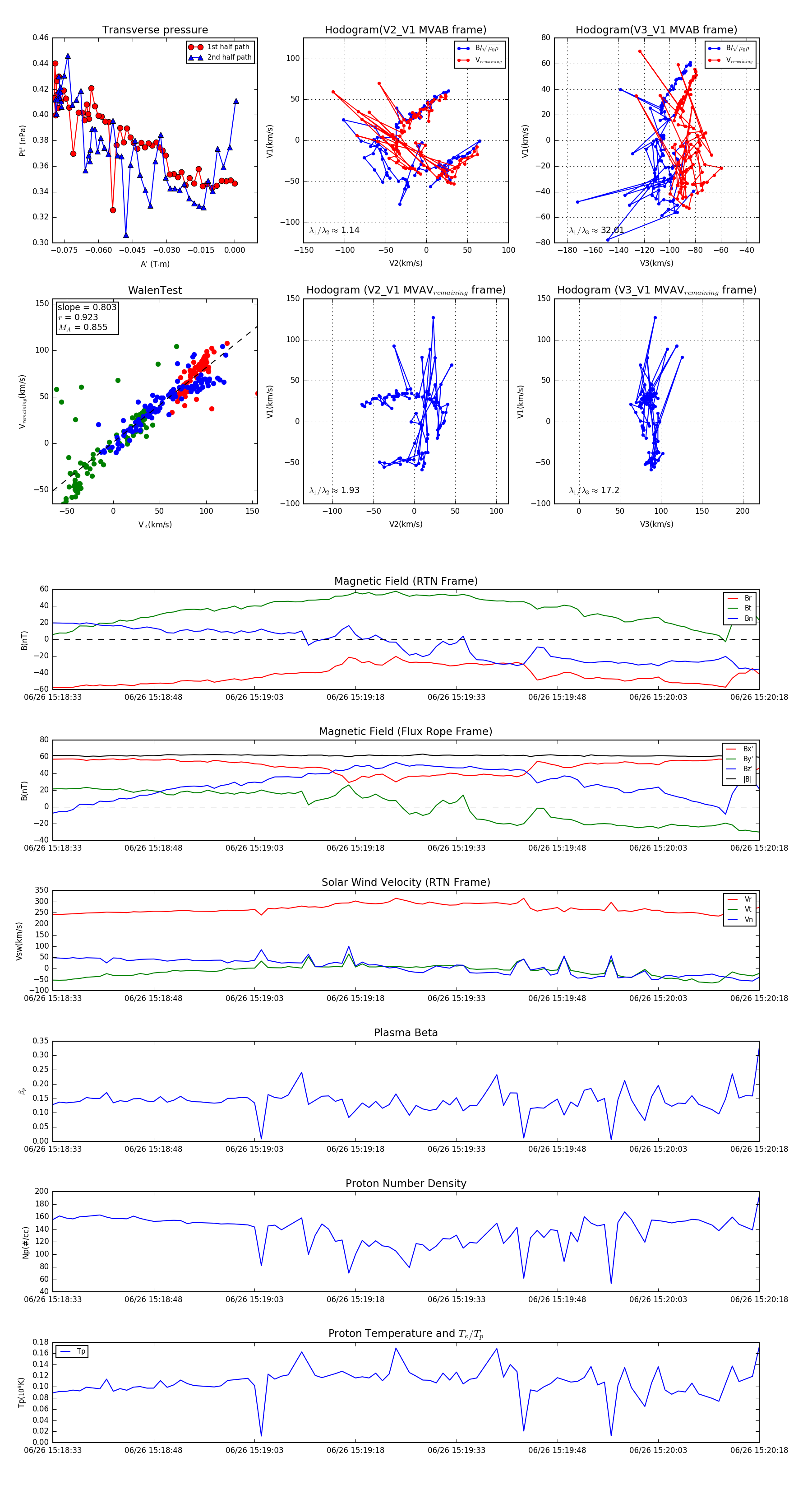
Flux Rope in 2023

Flux Rope Event 2023-06-26 15:18:33 ~ 2023-06-26 15:20:18 (106 seconds)


plot