HOME   LIST
‹–   –›

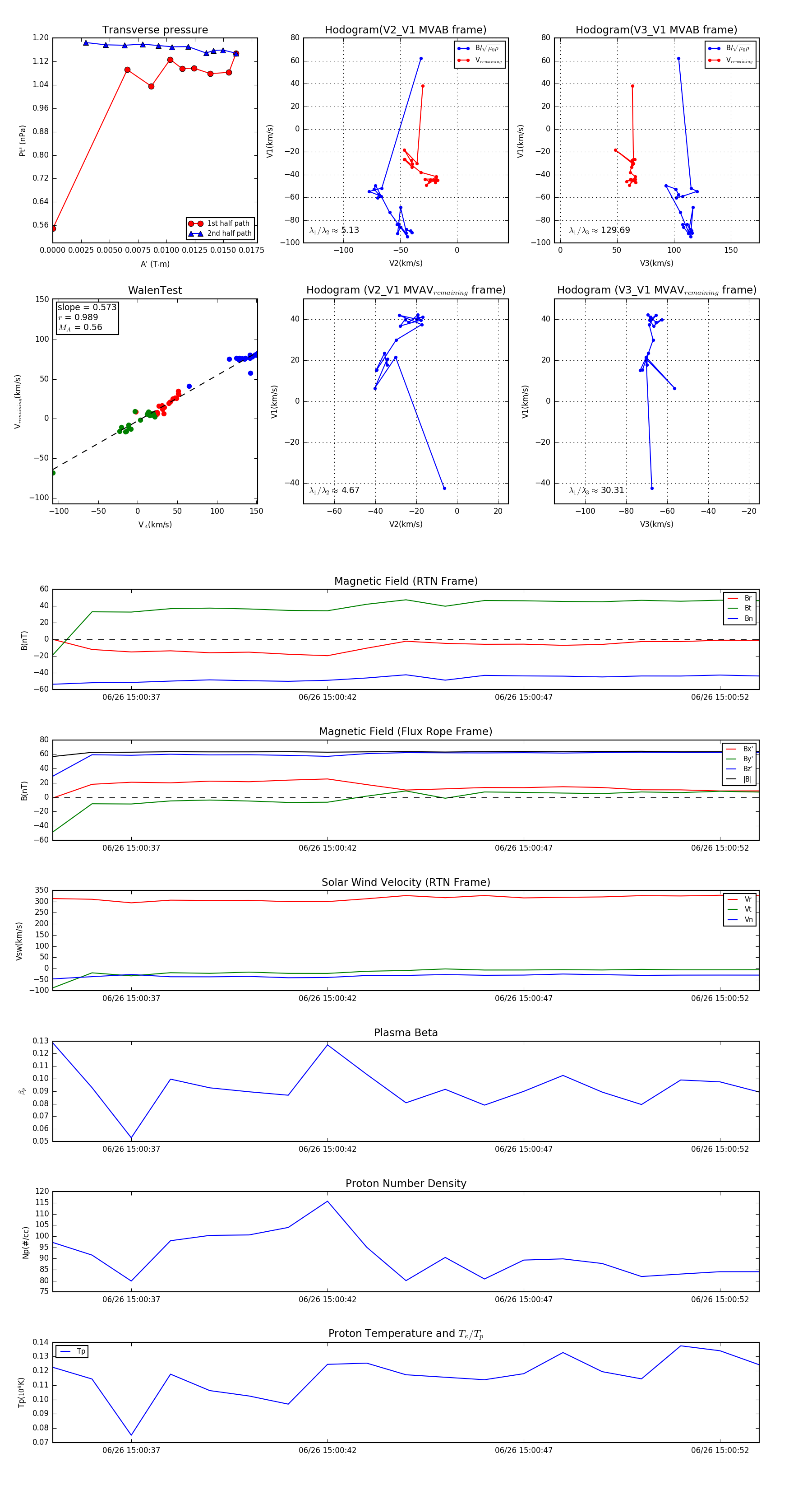
Flux Rope in 2023

Flux Rope Event 2023-06-26 15:00:35 ~ 2023-06-26 15:00:53 (19 seconds)


plot