HOME   LIST
‹–   –›

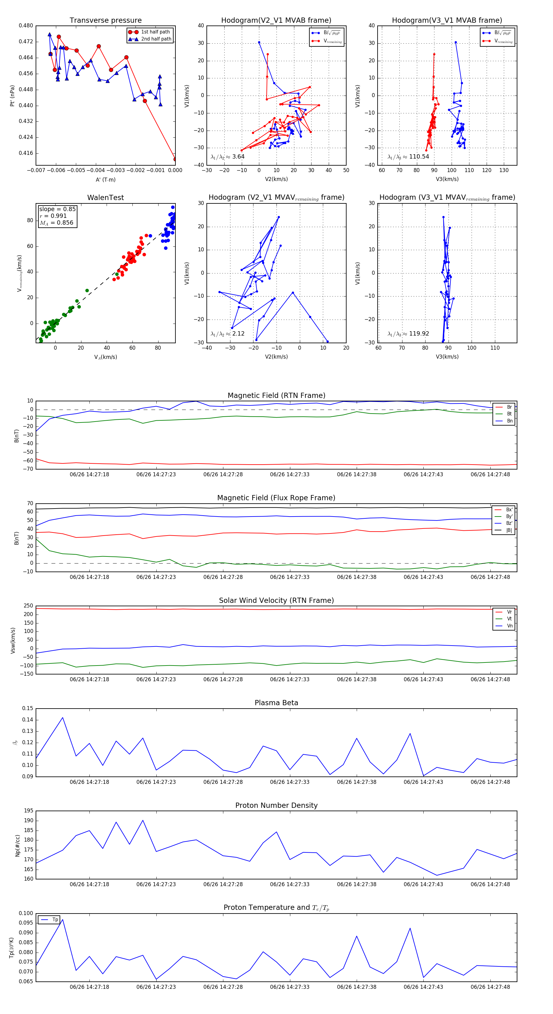
Flux Rope in 2023

Flux Rope Event 2023-06-26 14:27:14 ~ 2023-06-26 14:27:50 (37 seconds)


plot