HOME   LIST
‹–   –›

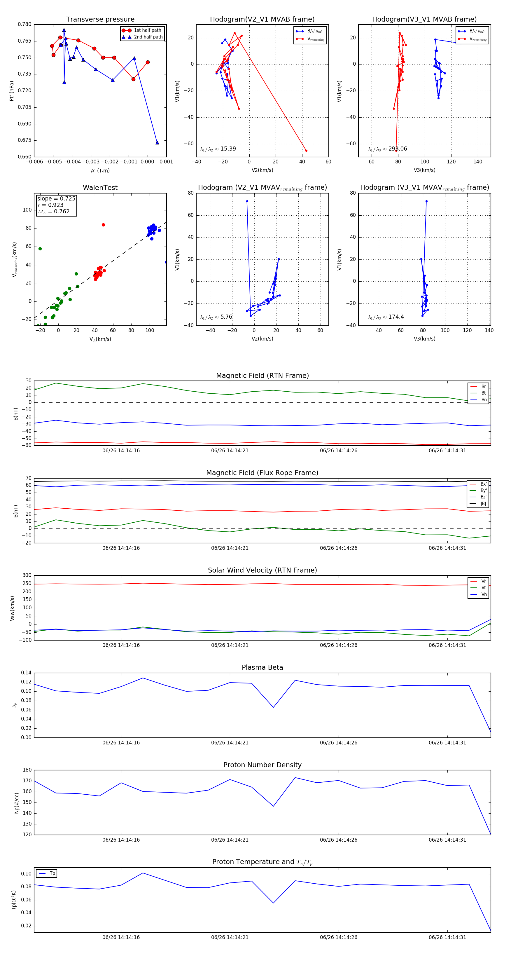
Flux Rope in 2023

Flux Rope Event 2023-06-26 14:14:12 ~ 2023-06-26 14:14:33 (22 seconds)


plot