HOME   LIST
‹–   –›

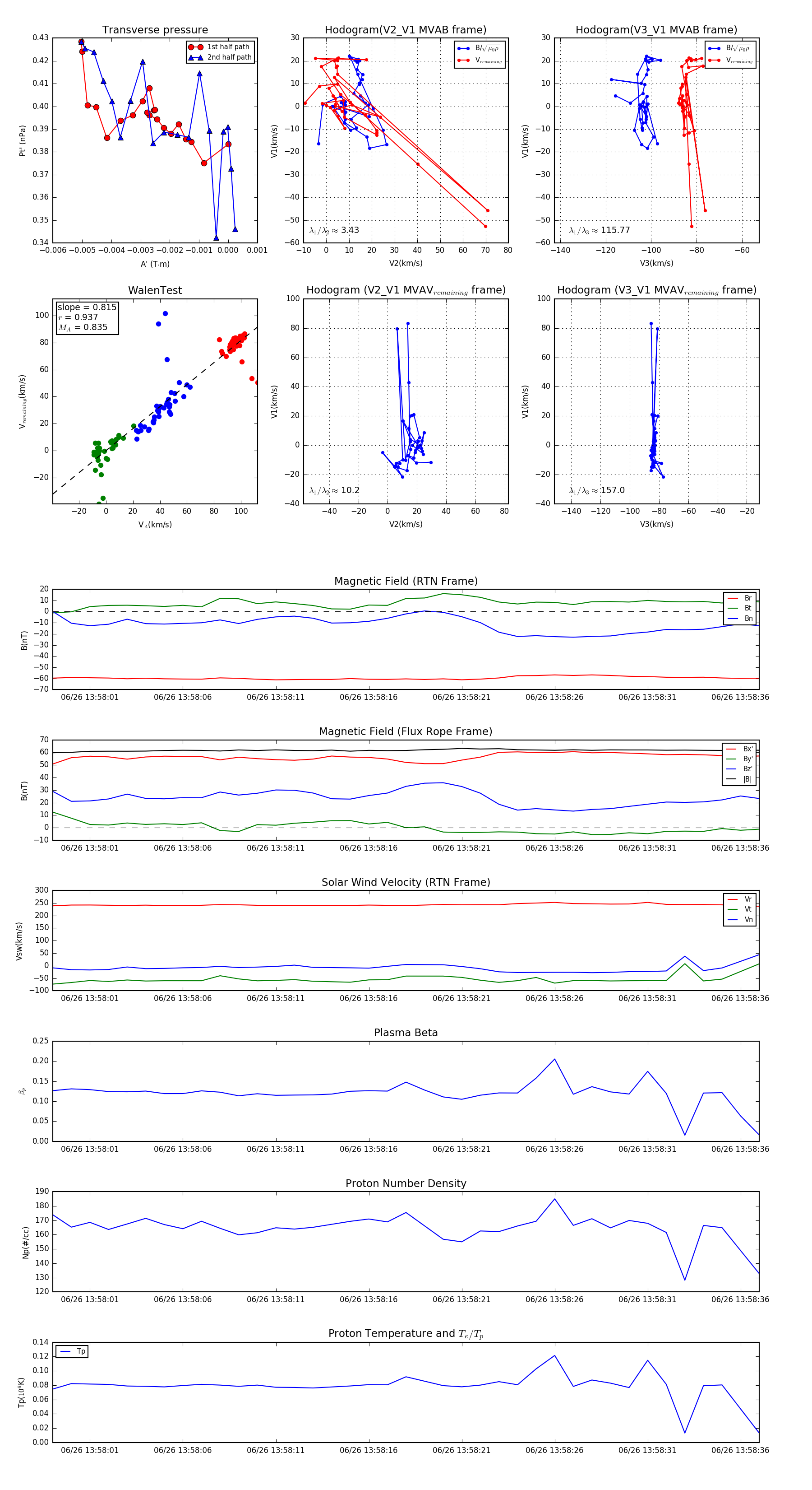
Flux Rope in 2023

Flux Rope Event 2023-06-26 13:57:59 ~ 2023-06-26 13:58:37 (39 seconds)


plot