HOME   LIST
‹–   –›

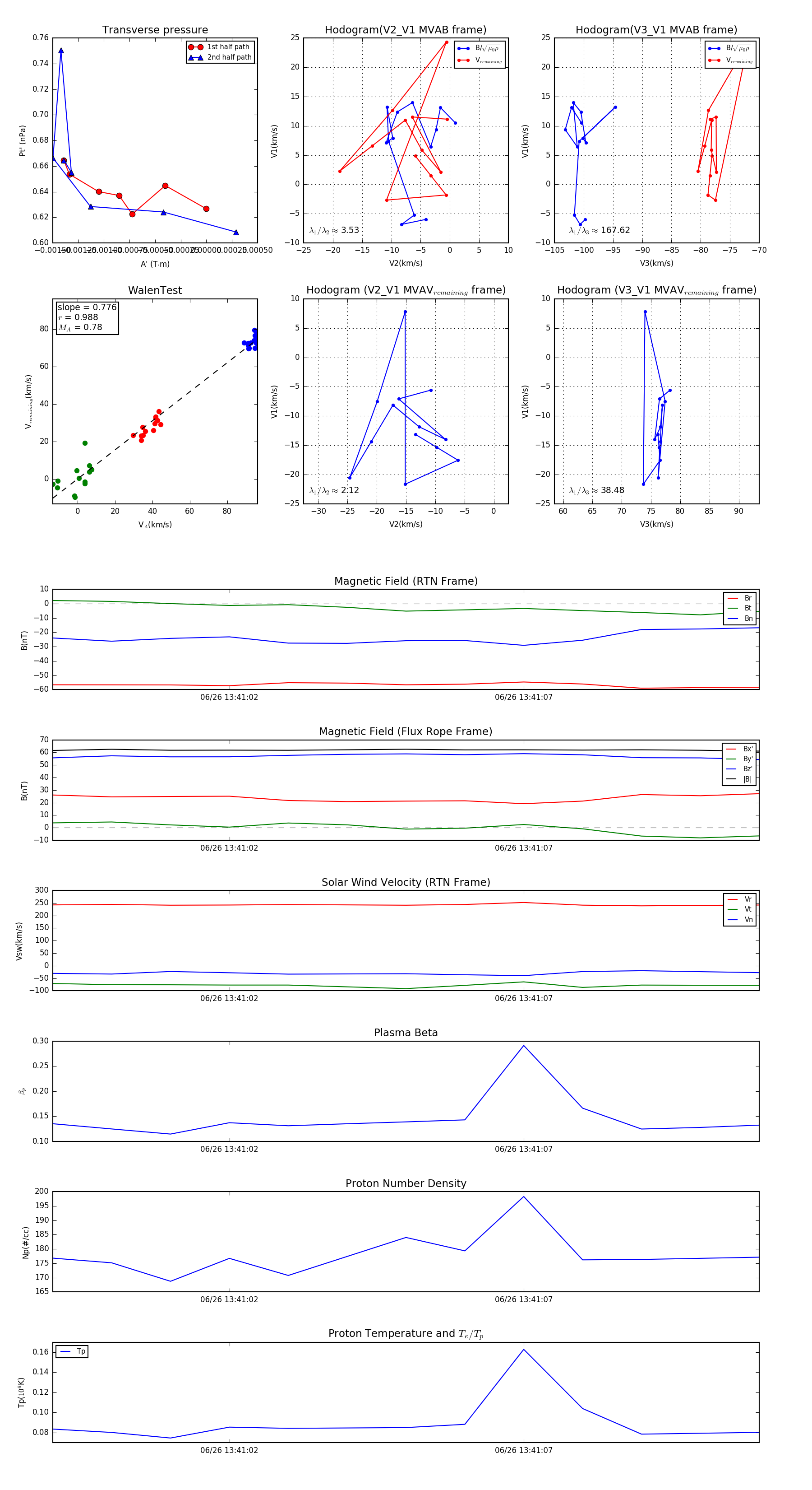
Flux Rope in 2023

Flux Rope Event 2023-06-26 13:40:59 ~ 2023-06-26 13:41:11 (13 seconds)


plot