HOME   LIST
‹–   –›

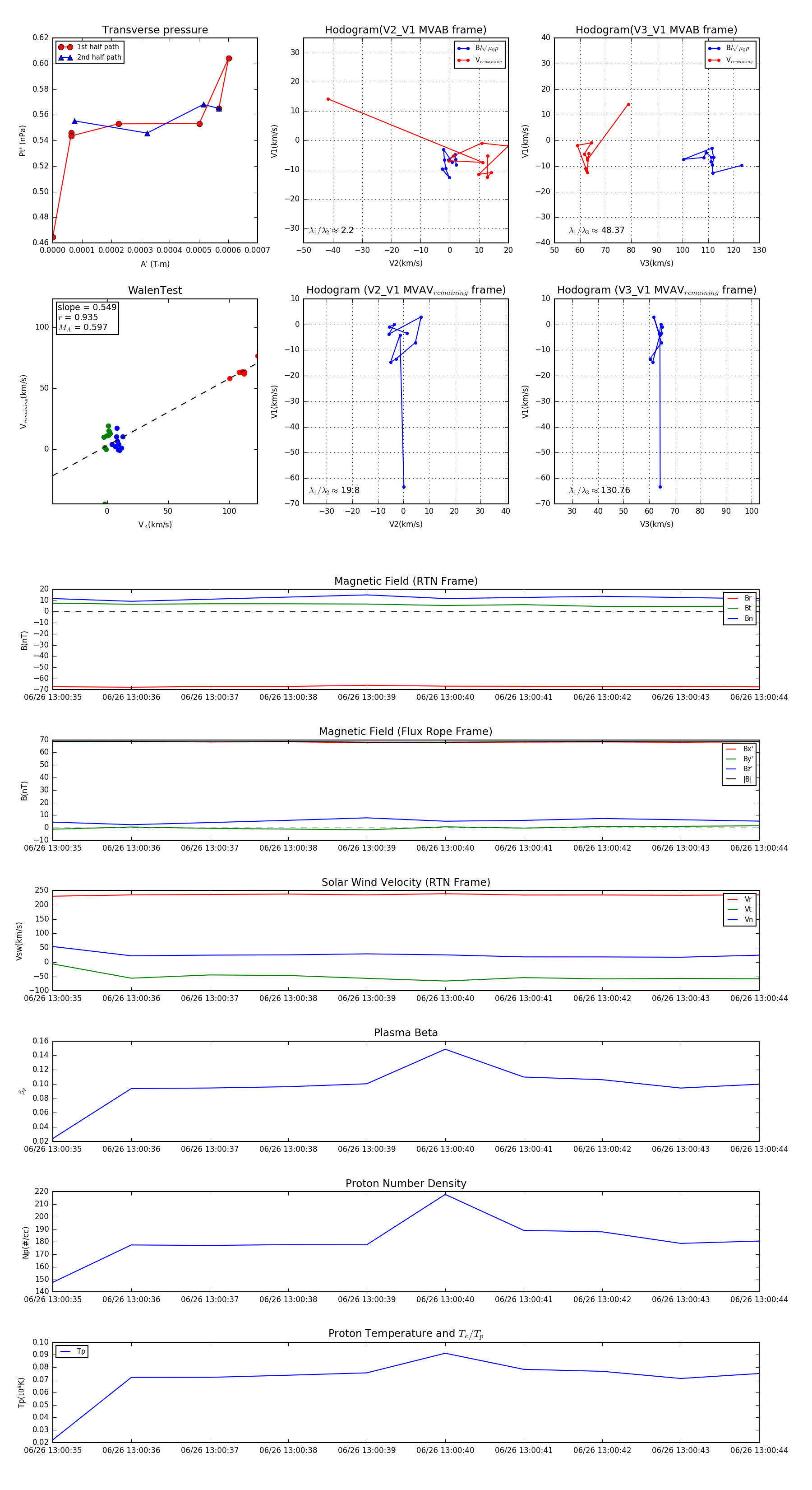
Flux Rope in 2023

Flux Rope Event 2023-06-26 13:00:35 ~ 2023-06-26 13:00:44 (10 seconds)


plot