HOME   LIST
‹–   –›

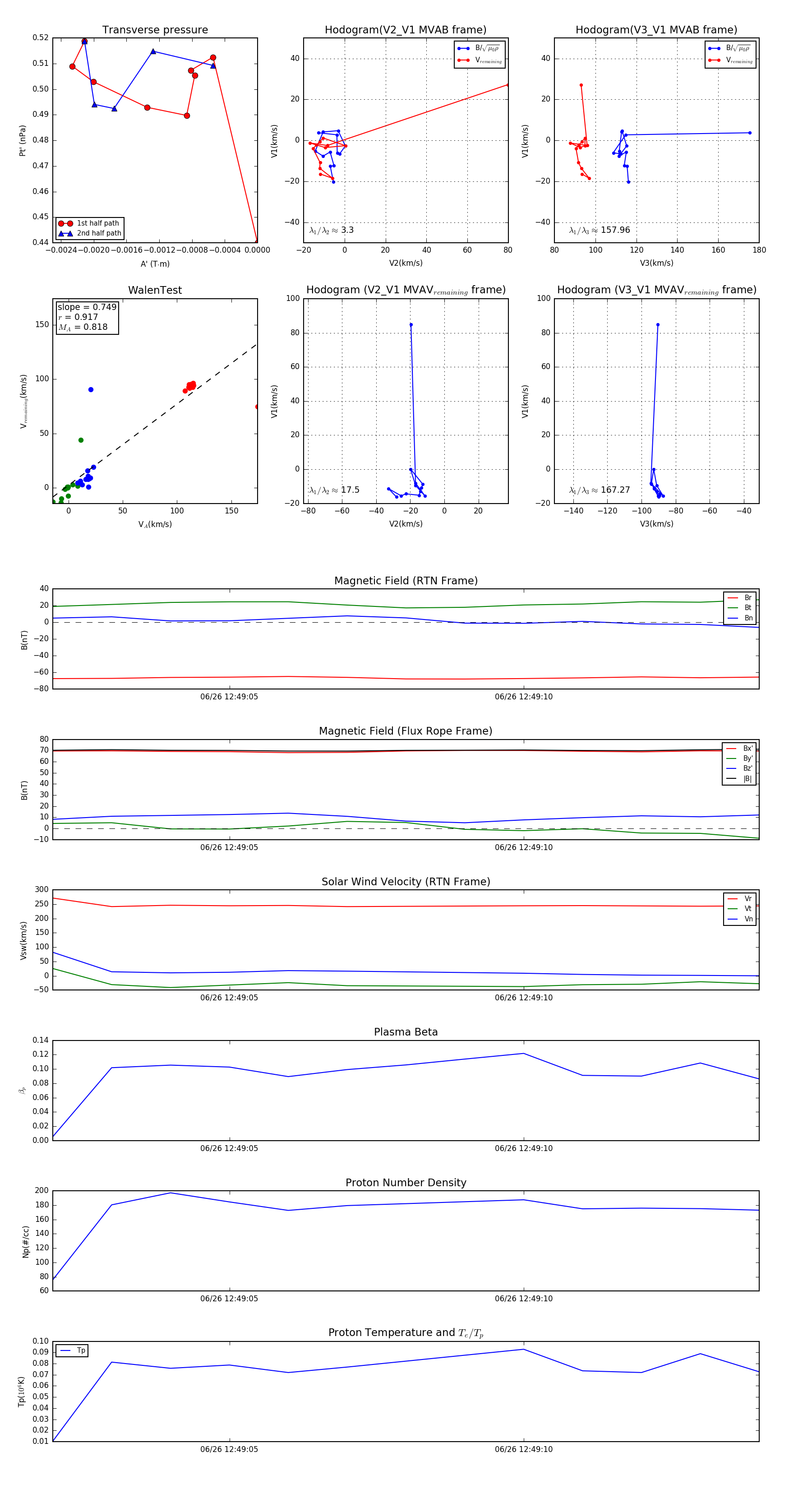
Flux Rope in 2023

Flux Rope Event 2023-06-26 12:49:02 ~ 2023-06-26 12:49:14 (13 seconds)


plot