HOME   LIST
‹–   –›

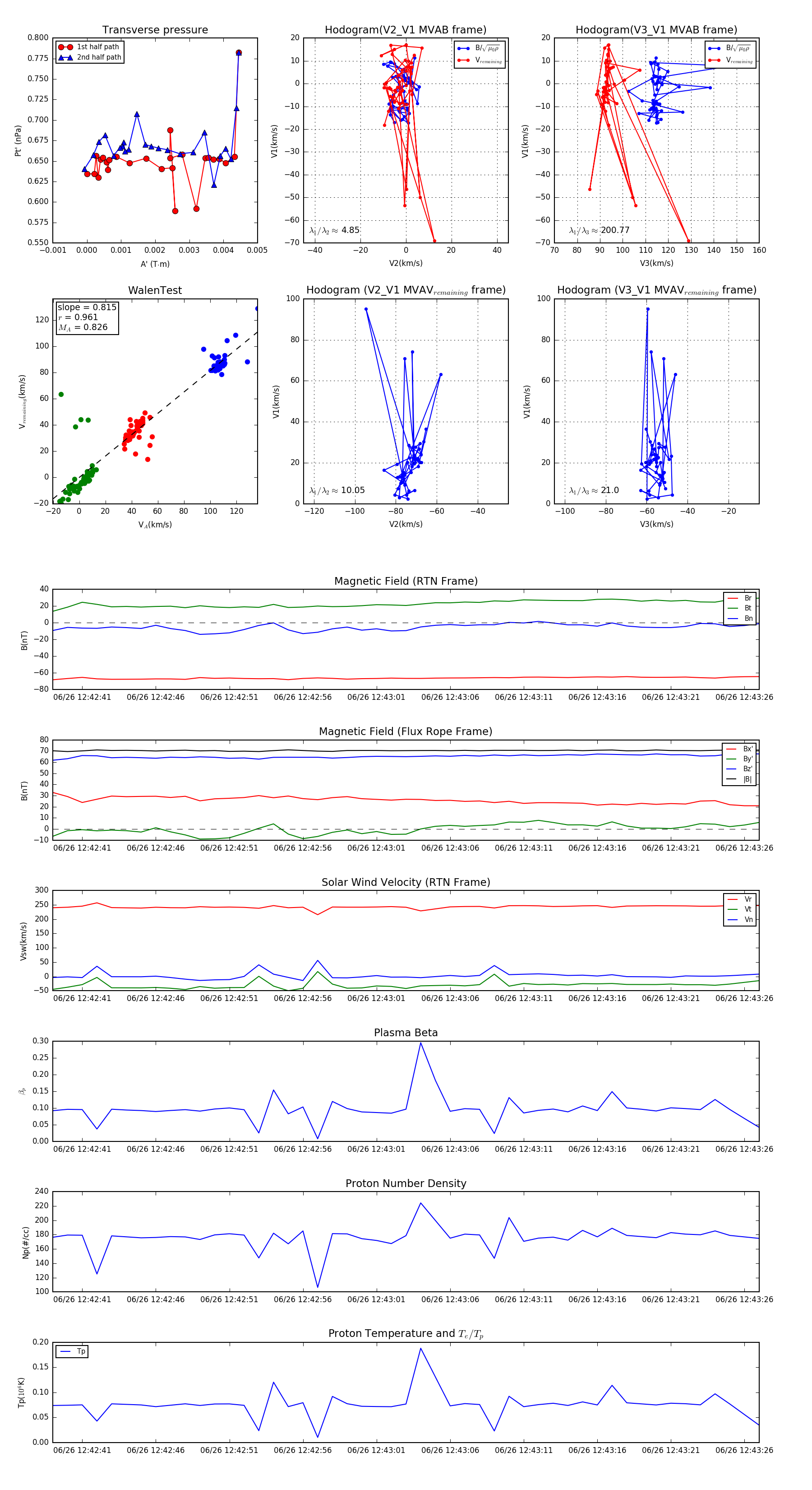
Flux Rope in 2023

Flux Rope Event 2023-06-26 12:42:39 ~ 2023-06-26 12:43:27 (49 seconds)


plot