HOME   LIST
‹–   –›

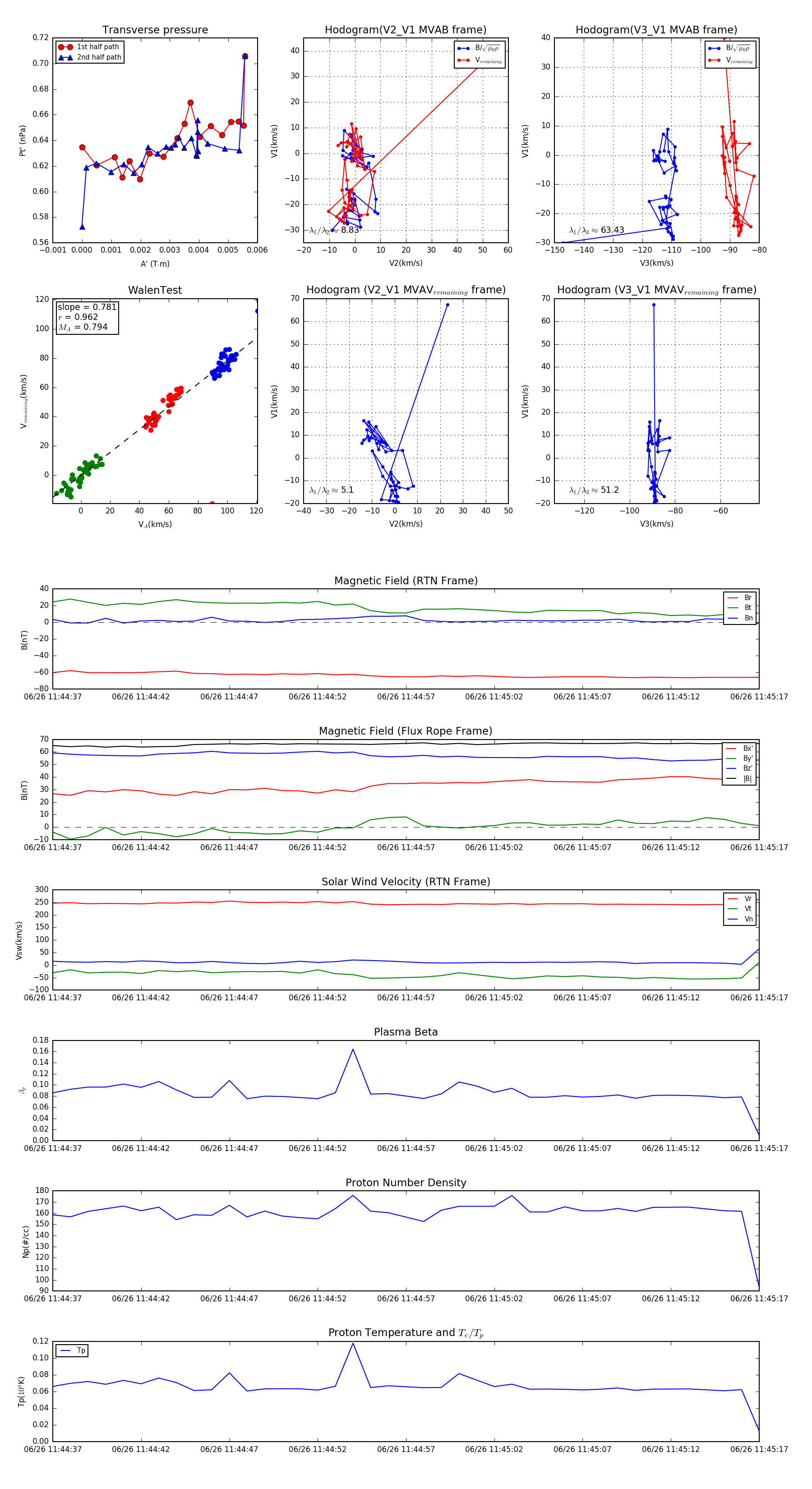
Flux Rope in 2023

Flux Rope Event 2023-06-26 11:44:37 ~ 2023-06-26 11:45:17 (41 seconds)


plot