HOME   LIST
‹–   –›

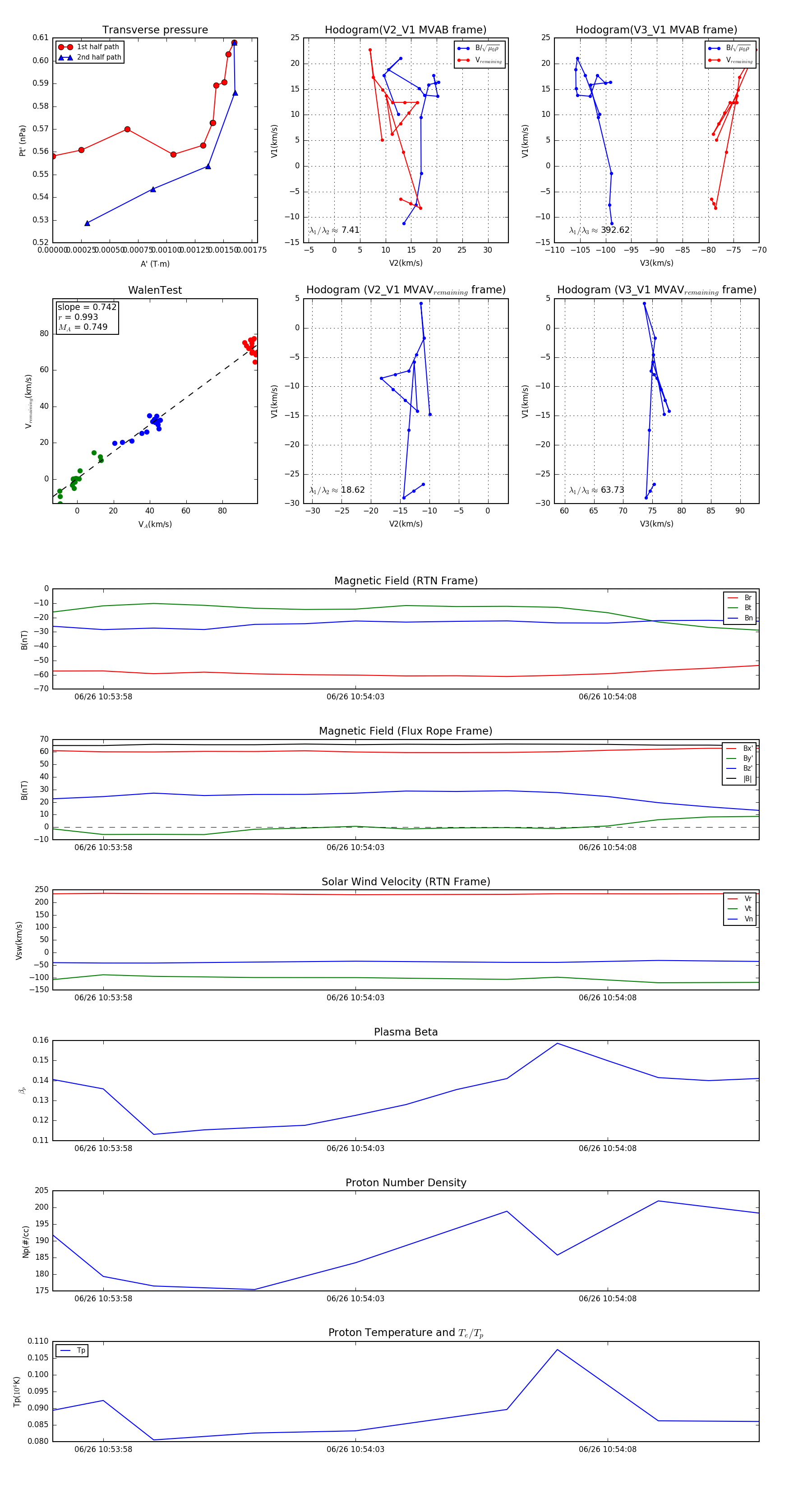
Flux Rope in 2023

Flux Rope Event 2023-06-26 10:53:57 ~ 2023-06-26 10:54:11 (15 seconds)


plot