HOME   LIST
‹–   –›

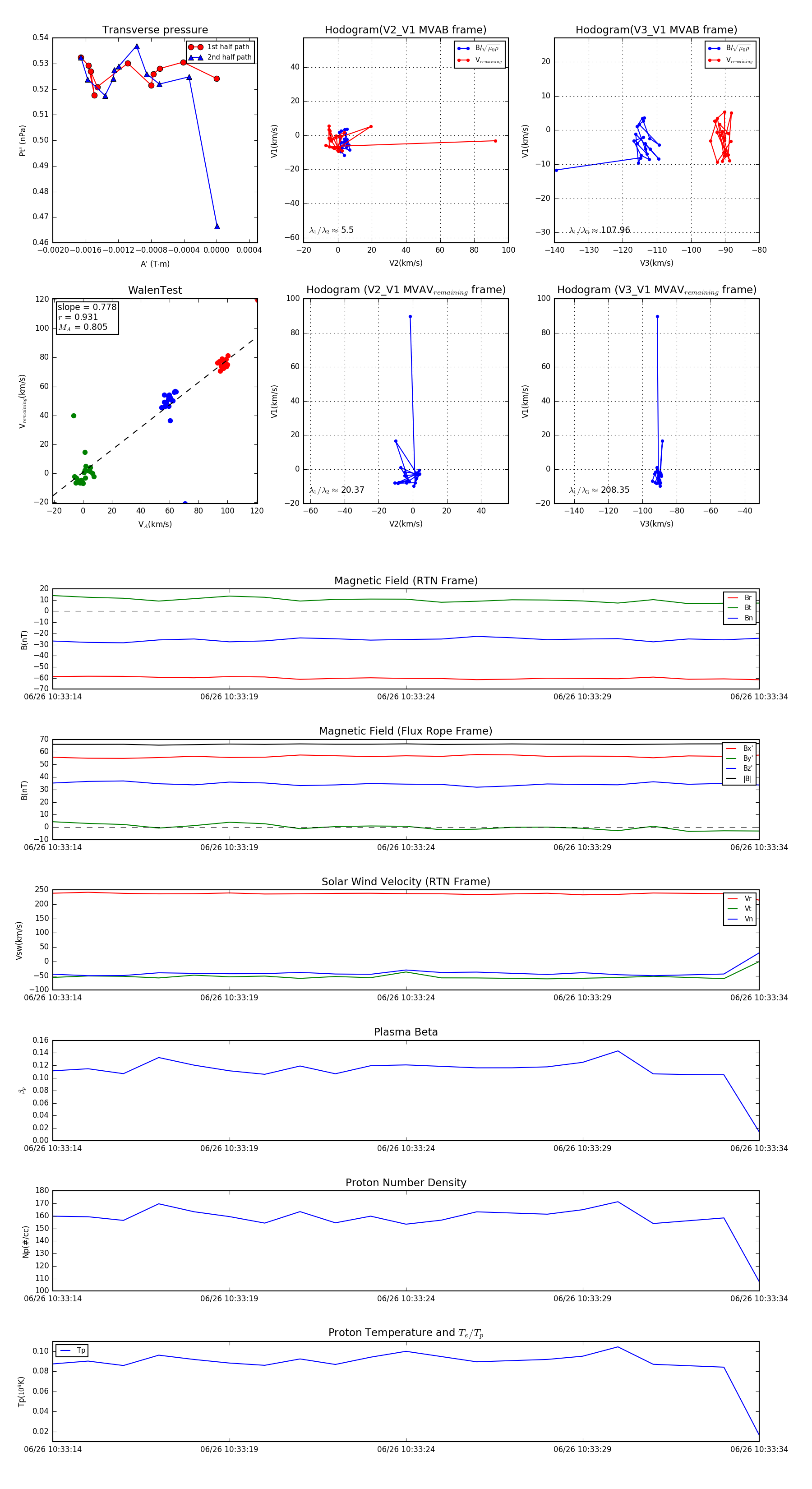
Flux Rope in 2023

Flux Rope Event 2023-06-26 10:33:14 ~ 2023-06-26 10:33:34 (21 seconds)


plot