HOME   LIST
‹–   –›

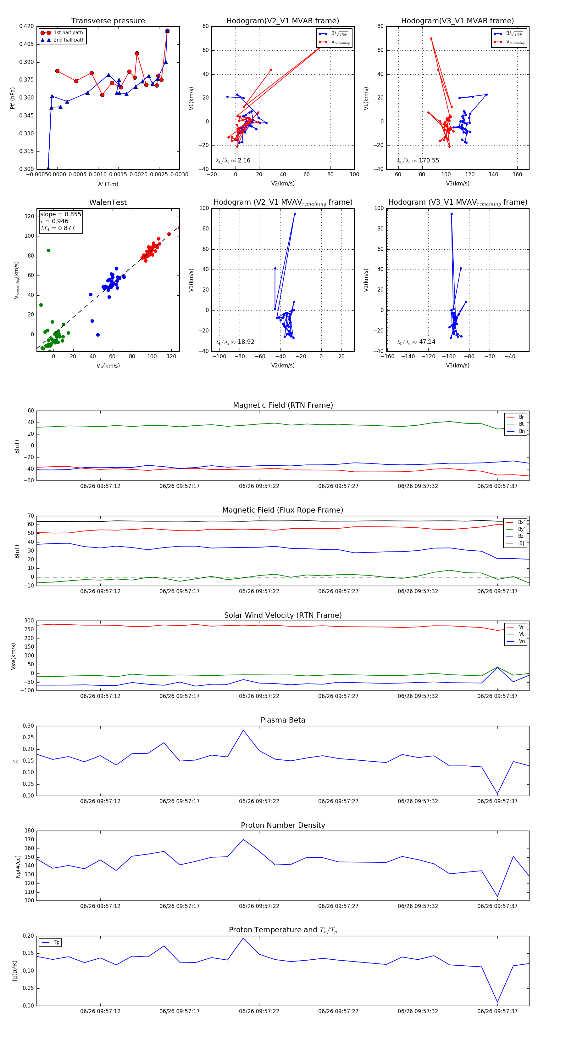
Flux Rope in 2023

Flux Rope Event 2023-06-26 09:57:08 ~ 2023-06-26 09:57:39 (32 seconds)


plot