HOME   LIST
‹–   –›

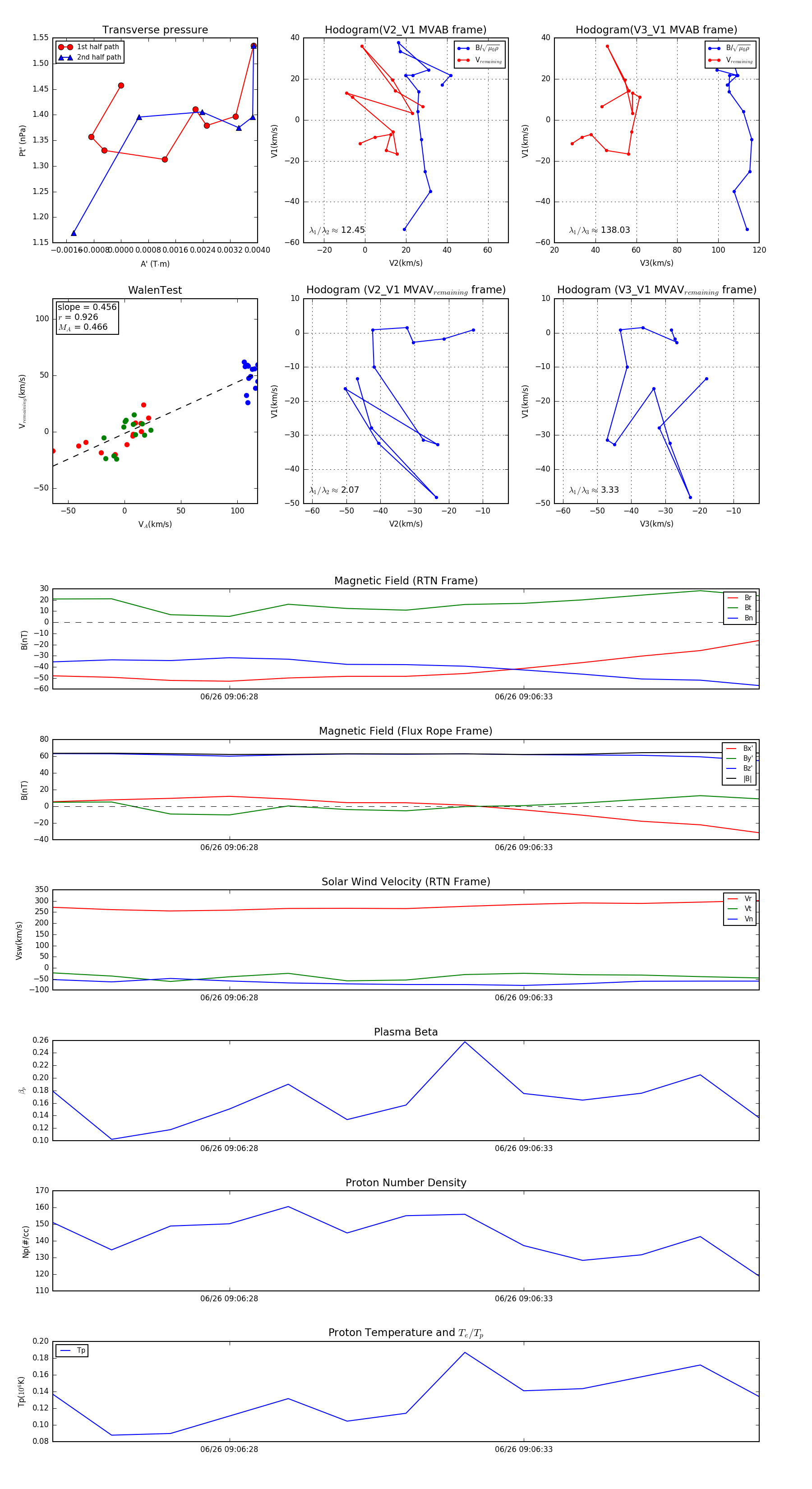
Flux Rope in 2023

Flux Rope Event 2023-06-26 09:06:25 ~ 2023-06-26 09:06:37 (13 seconds)


plot