HOME   LIST
‹–   –›

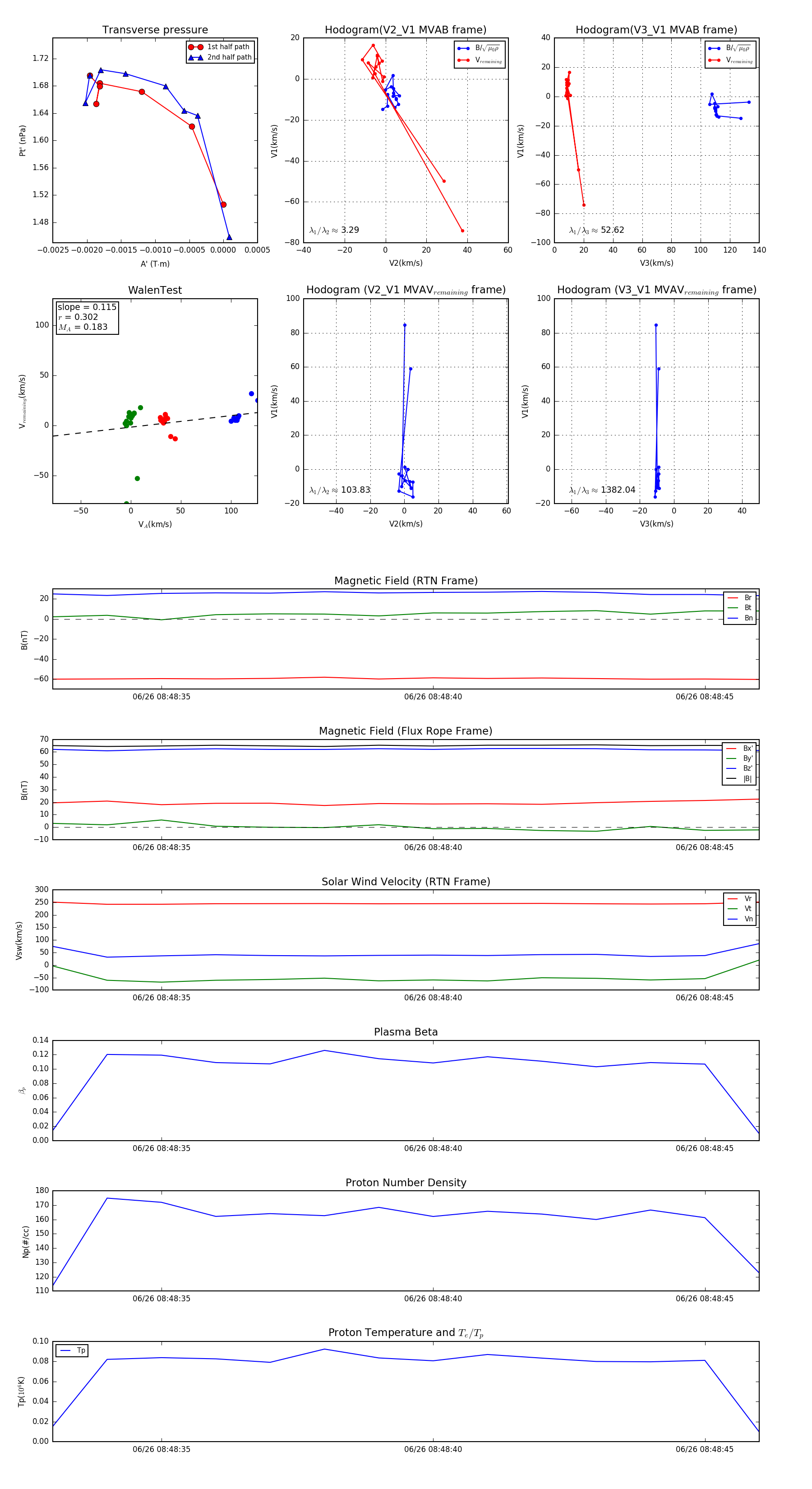
Flux Rope in 2023

Flux Rope Event 2023-06-26 08:48:33 ~ 2023-06-26 08:48:46 (14 seconds)


plot