HOME   LIST
‹–   –›

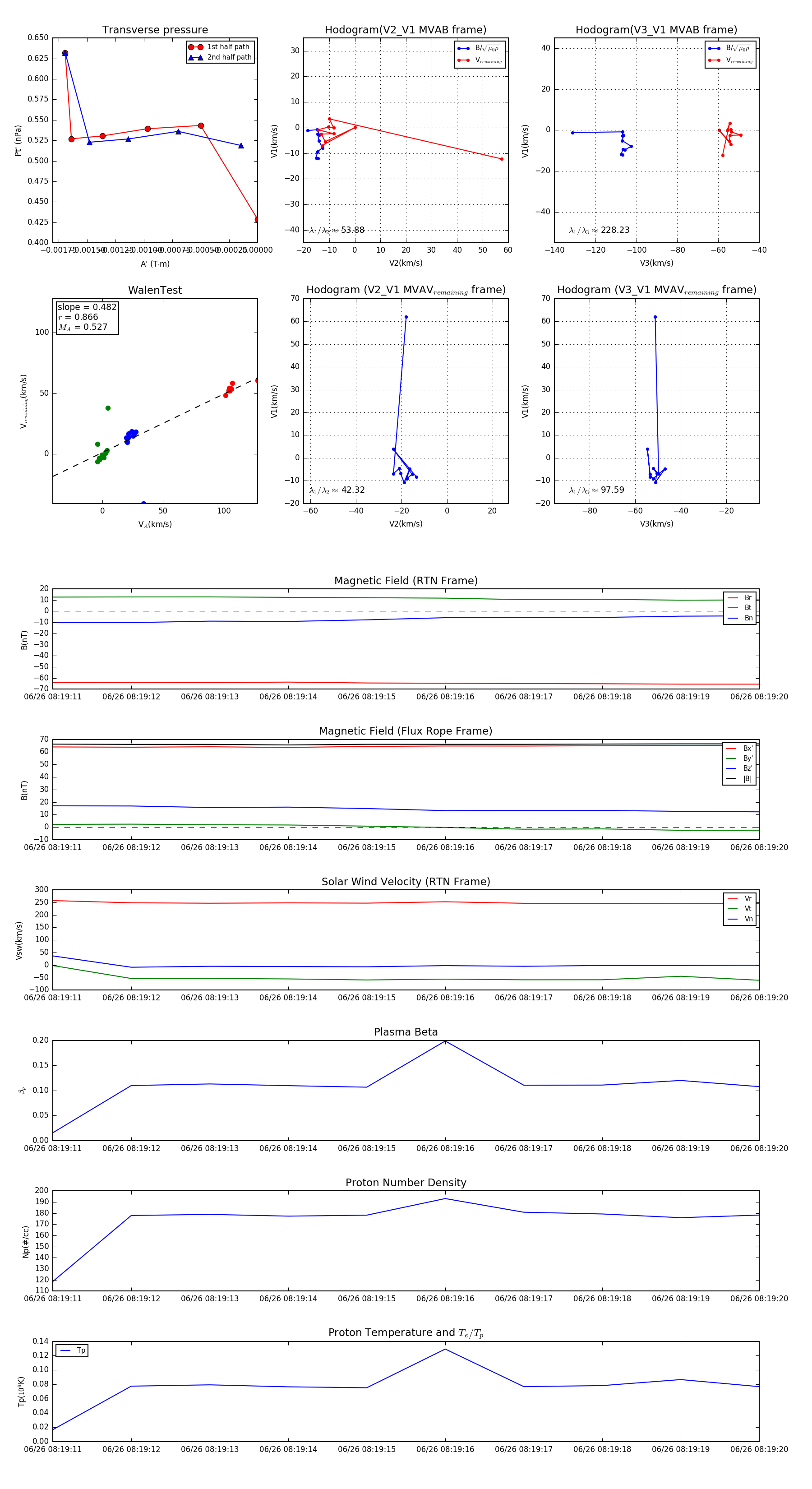
Flux Rope in 2023

Flux Rope Event 2023-06-26 08:19:11 ~ 2023-06-26 08:19:20 (10 seconds)


plot