HOME   LIST
‹–   –›

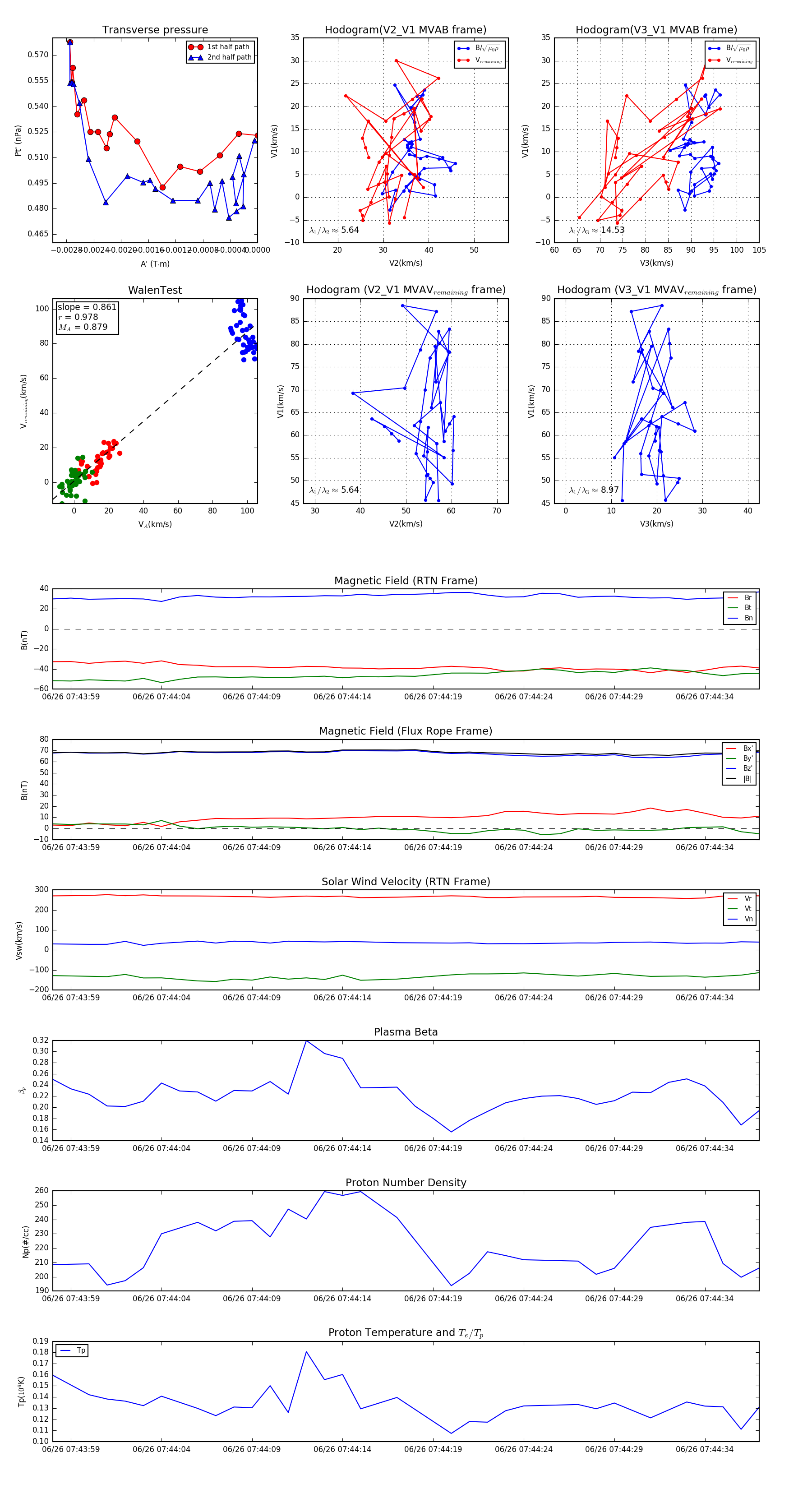
Flux Rope in 2023

Flux Rope Event 2023-06-26 07:43:58 ~ 2023-06-26 07:44:37 (40 seconds)


plot