HOME   LIST
‹–   –›

Flux Rope in 2023

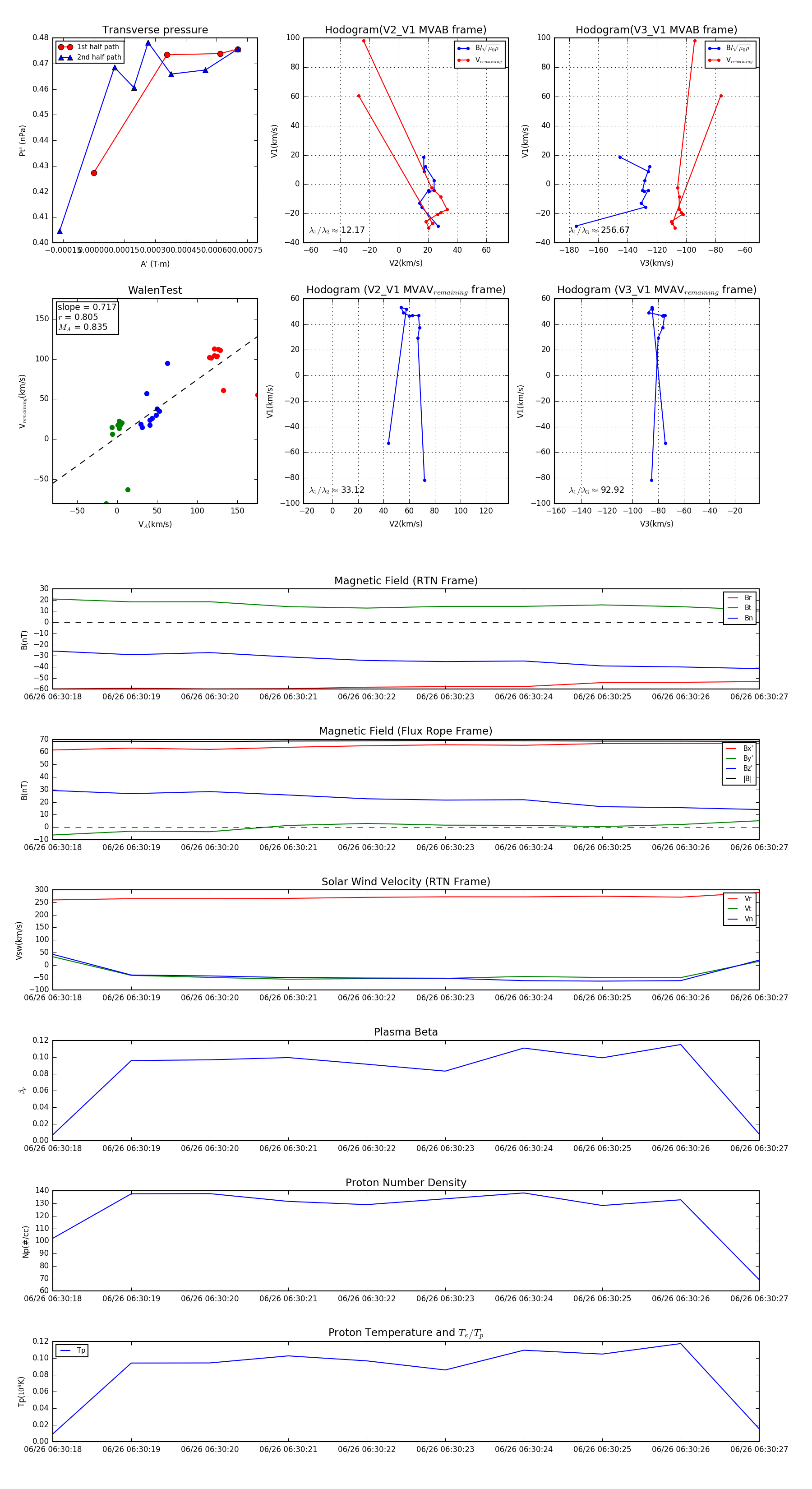
Flux Rope Event 2023-06-26 06:30:18 ~ 2023-06-26 06:30:27 (10 seconds)


plot